○荒川区建築基準法施行細則
昭和58年4月1日
規則第21号
東京都荒川区建築基準法施行細則(昭和40年荒川区規則第22号)の全部を改正する。
目次
第1章 総則(第1条―第10条)
第2章 定期報告等(第11条―第14条の5)
第3章 許可申請等(第15条―第21条)
第4章 公聴会(第22条―第34条)
第5章 建築協定(第35条―第42条)
第6章 雑則(第43条―第50条)
付則
第1章 総則
(趣旨)
第1条 この細則は、区長が、建築基準法(昭和25年法律第201号。以下「法」という。)、建築基準法施行令(昭和25年政令第338号。以下「令」という。)、建築基準法施行規則(昭和25年建設省令第40号。以下「規則」という。)及び建築物の開口部で採光に有効な部分の面積の算定方法で別に定めるものを定める件(平成15年国土交通省告示第303号。以下「平成15年国交省告示」という。)に基づき規定すべき事項並びに区長及び建築主事が、法、令、規則及び平成15年国交省告示並びに法及び令に基づく条例(東京都又は荒川区が制定した条例をいう。以下同じ。)を施行するために必要な事項を定めるものとする。
(一部改正〔平成30年規則36号〕)
(申請者が法人の場合)
第2条 この細則の規定により区長又は建築主事に申請、届出、報告又は請求をする者が法人である場合は、その名称、事務所所在地及び代表者の氏名を記載しなければならない。
(確認申請等の取下げ)
第3条 法、令、規則、条例又はこの細則の規定により区長又は建築主事に申請書を提出した者は、建築主事又は区長が確認、許可又は認定(以下「確認等」という。)をする前に、当該申請を取り下げようとするときは、確認・許可・認定申請取下げ届(別記第1号様式)により建築主事又は区長に届け出なければならない。
2 前項の規定は、法第18条第2項の規定による通知又は同条第38項の規定による認定の申請をした者について準用する。
(一部改正〔平成27年規則39号・令和6年63号〕)
(建築主の変更等)
第4条 確認等を受けた建築物、建築設備又は工作物(以下「建築物等」という。)で、その工事の完了前に建築主、設置者又は築造主(以下「建築主等」という。)を変更しようとする者は、建築主等変更届(別記第2号様式)に確認済証、許可通知書又は認定通知書(以下「確認済証等」という。)を添えて、完了検査申請を提出する前に建築主事又は区長に届け出なければならない。
2 建築主は、建築物の確認申請書を提出する場合において、工事監理者を定めていないときは当該建築物の工事に着手する日の3日前までに、工事監理者を変更したときは変更した日から3日以内に、工事監理者届(別記第3号様式)に確認済証等を添えて、建築主事に届け出なければならない。
3 建築主等は、建築物等の確認申請書を提出する場合において、工事施工者を定めていないときは当該建築物等の工事に着手する日の3日前までに、工事施工者を変更したときは変更した日から3日以内に、工事施工者届(別記第4号様式)に確認済証を添えて、建築主事に届け出なければならない。
4 前3項の規定により添付した確認済証等は、届出を受理した日から7日以内に建築主等に返還する。
(一部改正〔平成27年規則39号・令和6年63号〕)
(指定確認検査機関の建築主等の変更等の報告)
第4条の2 法第77条の21第1項に規定する指定確認検査機関(以下「指定確認検査機関」という。)は、法第6条の2第1項又は第18条第4項(これらの規定を法第87条第1項、第87条の4並びに第88条第1項及び第2項において準用する場合を含む。)に規定する確認を受けた建築物等の建築主等、工事監理者又は工事施工者の変更又は選任の届出を受けたときは、速やかに区長に報告しなければならない。
2 指定確認検査機関は、法第53条の2第3項の規定が適用される建築物について、建築主等が当該建築物の工事に着手する日の前に、規則第1条の3第1項の表2の(25)の項に規定する現に存する所有権その他の権利に基づいて当該土地を建築物の敷地として使用することができる旨を証する書面(以下この項及び第8条第1項において「証する書面」という。)に係る法第12条第5項の規定による報告を求められたときは、当該工事に着手する日までに、現に存する所有権その他の権利に基づいて当該土地を建築物の敷地として使用することができる旨の報告書(別記第4号様式の2)に、証する書面の写しを添えて、区長又は建築主事に提出しなければならない。
(一部改正〔平成31年規則12号・令和3年63号・6年63号〕)
(工事の取りやめ)
第5条 確認等を受けた建築物等の建築主等は、その工事を取りやめようとするときは、工事取りやめ届(別記第5号様式)に確認済証等を添えて、建築主事又は区長に届け出なければならない。
2 前項の規定により添付した確認済証等は、届出を受理した日から7日以内に建築主等に返還する。
3 前2項の規定は、法第18条第2項の規定による通知又は同条第38項の規定による認定に係る建築物等の工事を取りやめようとする者について準用する。
(一部改正〔平成27年規則39号・令和6年63号〕)
(確認申請手数料等の納入)
第6条 法の規定に基づく確認、検査及び認定等の申請をする者は、申請書を提出するときに、荒川区手数料条例(平成12年荒川区条例第2号)第2条に規定する手数料を納めなければならない。
第7条 削除
2 前項の規定は、法第18条第2項の規定による通知に係る建築物等の計画通知書について準用する。
3 建築物の確認の申請又は法第18条第2項の規定による建築物の計画の通知をした後に法第6条の3第1項の構造計算適合性判定(以下「構造計算適合性判定」という。)の申請を行った者は、遅滞なく、当該申請を行った旨を構造計算適合性判定の申請をした旨の届(別記第6号様式の3)により建築主事に届け出なければならない。
(1) 建築物のエネルギー消費性能の向上等に関する法律施行規則(平成28年国土交通省令第5号。以下「建築物省エネ法施行規則」という。)第2条第1項第2号の規定が適用される場合 住宅の品質確保の促進等に関する法律(平成11年法律第81号。以下「住宅品確法」という。)第6条第1項に規定する設計住宅性能評価書(当該住宅が建築物エネルギー消費性能基準(建築物省エネ法第2条第1項第3号に規定する建築物エネルギー消費性能基準をいう。以下同じ。)に適合する住宅と同等以上のエネルギー消費性能(建築物省エネ法第2条第1項第2号に規定するエネルギー消費性能をいう。以下同じ。)を有するものである設計住宅性能評価に限る。)又はその写し
(2) 建築物省エネ法施行規則第2条第1項第3号の規定が適用される場合 長期優良住宅の普及の促進に関する法律(平成20年法律第87号)第7条(第8条第2項において準用する場合を含む。)の規定による認定通知書若しくはその写し又は住宅品確法第6条の2第3項に規定する長期使用構造等の確認書若しくはその写し
(一部改正〔平成27年規則39号・29年27号・令和3年63号・6年16号・7年28号〕)
(維持保全に関する準則の作成等を要する建築物の指定)
第9条 法第8条第2項第2号の規定により指定する建築物は、事務所その他これに類する用途に供するもので、その用途に供する部分の床面積の合計が1000平方メートルを超えるもの(5階以上の建築物で延べ面積が2000平方メートルを超えるもののうち、3階以上の階でその用途に供する部分の床面積の合計が100平方メートルを超えるものに限る。)とする。
(全部改正〔令和元年規則14号〕)
(標識等による公告)
第10条 法第9条第13項(法第10条第2項、法第88条第1項から第3項まで又は法第90条の2第2項において準用する場合を含む。)の規定による標識は、別記第7号様式によるものとする。
2 規則第4条の17の規定により区長が定める方法は、荒川区公告式条例(昭和25年荒川区条例第12号)第2条第2項に定める荒川区役所庁舎前掲示場(第23条第3項において「区役所庁舎前掲示場」という。)への掲示とする。
(一部改正〔令和7年規則82号〕)
第2章 定期報告等
(全部改正〔平成28年規則50号〕)
(建築物の定期報告)
第12条 法第12条第1項の規定により行う建築物の敷地、構造及び建築設備に関する報告における調査の項目、方法及び結果の判定基準は、区長が別に定めるところによるものとする。
3 前項の定期調査報告書は、報告の日前3月以内に調査し、作成したものでなければならない。
(一部改正〔平成28年規則50号・31年12号〕)
(定期報告を要する特定建築設備等の指定)
第13条 法第12条第3項に規定する特定建築設備等(以下「特定建築設備等」という。)のうち、同項の規定に基づき指定するものは、次に掲げるものとする。
(1) 法第12条第1項の規定により報告の対象となる建築物に設ける建築設備のうち次に掲げるもの
ア 法第28条第2項ただし書の換気設備又は同条第3項の規定により設ける換気設備(自然換気設備を除く。)
イ 法第35条の排煙設備又は令第129条の13の3第13項に規定する構造を有する非常用エレベーターの昇降路若しくは乗降ロビーに設ける排煙設備で、排煙機又は送風機を有するもの
ウ 法第35条の非常用の照明装置
エ 法第36条の規定により設ける給水又は排水の配管設備で、給水タンク、貯水タンク又は排水槽を設けるもの
(2) 第11条第2項に規定する建築物に設ける防火設備のうち、次に掲げるもの
ア 随時閉鎖又は作動をできるもの(防火ダンパーを除く。)
イ 常時閉鎖又は作動をした状態にあるもの(各階の主要なものに限る。)
(一部改正〔平成28年規則50号・令和7年46号〕)
(特定建築設備等の定期報告の時期等)
第14条 法第12条第3項の規定により報告の対象となる特定建築設備等及び令第138条の3に規定する昇降機等(以下「報告対象特定建築設備等」という。)に関する報告における検査の項目、事項、方法及び結果の判定基準は、区長が別に定めるところによるものとする。
2 法第12条第3項の規定により報告の対象となる特定建築設備等(令第16条第3項第2号及び前条第2号に定める防火設備を除く。)に係る規則第6条第1項の規定により定める報告の時期は、当該特定建築設備等に係る法第7条第5項又は第7条の2第5項の規定による検査済証(以下この条において「検査済証」という。)の交付を受けた日の翌日から起算して2年を経過する日までに1回とし、その後においては、前回の報告を行った日の翌日から起算して1年を経過する日まで(前回の報告を行わなかった場合は、前回の報告を行うべき時期の終期の日の翌日から起算して1年を経過する日まで)に1回とする。ただし、規則第6条第1項の規定に基づき、国土交通大臣が定める検査の項目については、検査済証の交付を受けた日の翌日から起算して3年を経過する日までに1回とし、その後においては、前回の報告を行った日の翌日から起算して3年を経過する日まで(前回の報告を行わなかった場合は、前回の報告を行うべき時期の終期の日の翌日から起算して3年を経過する日まで)に1回とする。
6 規則第6条第3項に規定する報告書は、報告の日前1月以内に検査し、作成したものでなければならない。
7 規則第6条第4項の規定により定める書類は、区長が別に定める建築物概要書とする。
8 報告対象特定建築設備等を廃止し、又は休止(当該報告対象特定建築設備等について、最後に法第12条第3項の規定による報告を行った日の翌日から起算して1年(令第138条の3に規定する昇降機等にあっては、6月)を経過する日の翌日以降の日まで休止する場合に限る。)したときは、遅滞なく、特定建築設備等廃止・使用休止届(別記第11号様式)を区長に届け出なければならない。ただし、建築物の全部を除却することに伴い、除却した建築物に設置された報告対象特定建築設備等を廃し、かつ、建築物除却届を区長に届け出た場合はこの限りでない。
(一部改正〔平成28年規則50号・31年12号〕)
(1) 規則第5条第3項に規定する書類 3年間。ただし、第11条の規定による報告の時期が毎年となる建築物については、1年間
(2) 規則第6条第3項に規定する書類 1年間。ただし、第13条第1号に規定する建築設備については、3年間、令第138条第2項第2号及び第3号に規定する遊戯施設については5年間
2 前項の規定にかかわらず、定期調査報告概要書並びに規則別記第36号の5様式、別記第36号の7様式、別記第36号の9様式及び別記第36号の11様式による定期検査報告概要書の保存期間は、当該書類を受理した日から、当該建築物が滅失し、又は除却されるまでとする。
(一部改正〔平成28年規則50号・31年12号〕)
(所有者等の変更)
第14条の3 規則第5条第3項、第6条第3項又は第6条の2の2第3項の規定により報告をした所有者(所有者と管理者とが異なる場合においては、管理者)は、所有者、管理者又は報告をした建築物の名称を変更したときは、遅滞なく、建築物等の所有者等変更届(別記第12号様式の2)を区長に届け出なければならない。
(一部改正〔平成28年規則50号〕)
(建築工事施工計画の報告)
第14条の4 法第6条第1項第1号又は第2号に規定する建築物(木造以外のものに限る。)のうち、一の建築物における新築、増築又は改築に係る部分の地階を除く3以上の階数を有するもので当該部分の床面積の合計が500平方メートルを超えるものの工事監理者及び工事の施工者は、法第12条第5項の規定に基づき、当該工事に着工する前に建築工事施工計画報告書(別記第12号様式の3)に、区長が別に定める事項を区長が別に定めるところにより記載した書類を添えて、区長に工事の施工計画を報告しなければならない。
(一部改正〔平成31年規則12号・令和7年28号〕)
(事故に係る報告)
第14条の5 木造の建築物で高さが13メートル若しくは軒の高さが9メートルを超えるもの又は木造以外の建築物で2以上の階数を有するものに係る建築、修繕、模様替又は除却のための工事に起因する敷地内における死者が生じた事故又は敷地外における人が危害を受けた事故が発生した場合は、当該工事の工事施工者は、法第12条第5項の規定に基づき、直ちに、事故報告書(速報)(別記第13号様式)により、事故の状況を区長に報告しなければならない。
2 前項の事故が発生したときは、当該事故が発生した工事に係る建築物の所有者、管理者、占有者又は建築主並びに設計者、工事監理者及び工事施工者は、法第12条第5項の規定に基づき、速やかに、事故報告書(詳細)(別記第13号様式の2)により、事故の詳細を区長に報告しなければならない。
3 法第6条第1項第1号又は令第16条に掲げる建築物の所有者、管理者又は占有者は、法第12条第5項の規定に基づき、当該建築物又は建築設備に起因する死者又は重傷者(負傷の治療に要する期間が30日以上の負傷者をいう。)が生じた事故が発生した場合は、直ちに、事故報告書(速報)により、事故の状況を区長に報告し、速やかに、事故報告書(詳細)により、事故の詳細を区長に報告しなければならない。
4 前3項の規定は、法第88条第1項から第3項までに規定する工作物に準用する。
(追加〔平成31年規則12号〕)
第3章 許可申請等
(許可申請)
第15条 法又は条例の規定による許可を受けようとする者は、規則第10条の4第1項に規定する許可申請書の正本及び副本に、それぞれ、建築物にあっては次の表に掲げる図書及び工場調書(工場以外の建築物の場合を除く。)並びに理由書その他必要な資料、工作物にあっては規則第3条第2項の表に掲げる図書及び理由書その他必要な資料を添えて、区長に申請しなければならない。ただし、確認申請書又は他の法令による申請書若しくは届書を添えて申請するときは、重複する図書を省略することができる。
図書の種類 | 明示すべき事項 |
付近見取図 | 方位、道路及び目標となる地物 |
配置図 | 縮尺、方位、敷地の境界線、敷地内における建築物の位置、申請に係る建築物と他の建築物との別、擁壁の位置並びに敷地の接する道路の位置及び幅員 |
各階平面図 | 縮尺、方位、間取、各室の用途並びに壁及び開口部の位置 |
2面以上の立面図 | 縮尺及び開口部の位置 |
2面以上の断面図 | 縮尺、床の高さ、各階の天井の高さ、軒及びひさしの出、軒の高さ並びに建築物の高さ |
(認定申請)
第16条 法第3条第1項第4号、平成15年国交省告示又は条例の認定を受けようとする者は、規則第10条の4の2第1項に規定する認定申請書の正本及び副本に、それぞれ前条第1項の表に掲げる図書又は規則第10条の16に規定する図書その他必要な図書を添えて、区長に申請しなければならない。
(一部改正〔平成30年規則36号〕)
(認定申請書又は許可申請書に添付する図書)
第16条の2 規則第10条の4の2第1項の規定に基づき定める図書は、第15条第1項の表に掲げる図書その他必要な図書とする。
2 規則第10条の16第1項第4号及び第10条の21第1項第3号の規定に基づき定める図書は、次のとおりとする。
(1) 当該申請に係る土地の所有権又は借地権を有する者の印鑑登録証明書
(2) 当該申請に係る土地及び建物の登記事項証明書
(3) 公図の写し
3 規則第10条の16第2項第3号の規定に基づき定める図書は、法第86条第10項の公告対象区域内における法第86条の2第1項の同一敷地内認定建築物又は同条第3項の同一敷地内許可建築物とそれ以外の建築物の位置及び構造に関する計画を規則第10条の18に定める計画書に記載したものとする。
4 規則第10条の16第3項第3号の規定に基づき定める図書は、法第86条第10項の公告対象区域内における法第86条の2第1項の同一敷地内認定建築物及びそれ以外の建築物の位置及び構造に関する計画を規則第10条の18に定める計画書のうち別記第64号様式による計画書に記載したものとする。
5 規則第10条の23第6項の規定に基づき定める図書及び書類は、法第86条の8の認定に係る建築物の計画における工事ごとの計画(法第6条の3第1項の特定構造計算基準又は特定増改築構造計算基準に適合することについて、他の工事の計画の図書又は書類をもって確認できる場合を除く。)に構造計算適合性判定を受けて交付された法第6条の3第7項の適合判定通知書又はその写し並びに規則第3条の7第1項第1号ロ(1)及び(2)に定める図書及び書類とし、法第86条の8の認定に係る建築物の計画が、法第6条の3第1項の特定構造計算基準又は特定増改築構造計算基準に適合するかどうかの確認審査を要するものである場合に提出するものとする。
(一部改正〔平成27年規則39号・29年27号〕)
(1) 法第7条第1項若しくは第18条第20項の規定による完了検査又は法第7条の3第1項若しくは第18条第28項の規定による中間検査の場合 試験、検査その他の施工の状況を区長が別に定めるところにより記載した書類
(2) 法第7条の2第1項若しくは第18条第23項の規定による完了検査又は法第7条の4第1項若しくは第28条第32項の規定による中間検査の場合 第14条の4に規定する建築工事施工計画報告書及び添付書類の写し(地階を除く3以上の階数を有する建築物で延べ面積が500平方メートルを超えるものに係る完了検査又は中間検査の場合に限る。)並びに試験、検査その他の施工の状況を区長が別に定めるところにより記載した書類
(3) 一の建築物における新築、増築又は改築に係る部分の地階を除く階数が3以上の建築物に係る検査の場合 建築工事施工結果報告書(別記第13号様式の13)
(1) 法第6条第1項及び第18条第2項(法第87条の4において準用する場合を含む。)に規定する建築物に設ける建築設備(次号に掲げる昇降機を除く。)
ア 地階を除く3以上の階数を有する建築物で延べ面積が500平方メートルを超えるもの 建築設備工事監理状況報告書(地階を除く3以上の階数を有する建築物で延べ面積500平方メートルを超えるもの)(別記第13号様式の5)並びに区長が別に定める建築設備概要書及び建築設備工事監理状況調書
イ ア以外の建築物 建築設備工事監理状況報告書(地階を除く3以上の階数を有する建築物で延べ面積500平方メートルを超えるもの以外の建築物)(別記第13号様式の6)並びに区長が別に定める建築設備概要書及び建築設備工事監理状況調書
ウ 法第88条に掲げる工作物 建築設備工事監理報告書(建築基準法第88条の工作物)(別記第13号様式の6の2)並びに区長が別に定める建築設備概要書及び建築設備工事監理状況調書
(2) 令第129条の3第1項に掲げる昇降機 昇降機工事監理状況報告書(建築物に設けるもの)(別記第13号様式の7)及び区長が別に定める昇降機工事監理状況調書
(3) 令第138条第2項第1号に掲げる乗用エレベーター又はエスカレーター 昇降機工事監理状況報告書(工作物で観光のためのもの)(別記第13号様式の8)及び区長が別に定める昇降機工事監理状況調書
(4) 令第138条第2項第2号又は第3号に掲げる遊戯施設 遊戯施設工事監理状況報告書(別記第13号様式の9)及び区長が別に定める遊戯施設工事監理状況調書
(5) 建築物省エネ法第10条第1項に規定する建築物 次に掲げる場合に応じ、それぞれ次に定める書類
ア 仕様基準(荒川区手数料条例別表2 建設関係手数料の表59の15の項に規定する仕様基準をいう。)による確認済証の交付又は建築物省エネ法第11条第1項の規定による建築物エネルギー消費性能適合性判定(以下この号において「適合性判定」という。)を受けた場合 省エネ基準工事監理状況報告書(別記第13号様式の10)その他区長が必要と認める書類
イ 仕様・計算併用法(荒川区手数料条例別表2 建設関係手数料の表59の16の項に規定する仕様・計算併用法をいう。)により適合性判定を受けた場合 省エネ基準工事監理状況報告書(別記第13号様式の11)その他区長が必要と認める書類
ウ 標準計算法(荒川区手数料条例別表2 建設関係手数料の表59の16項に規定する標準計算法をいう。)により適合性判定を受けた場合 省エネ基準工事監理状況報告書(別記第13号様式の12)その他区長が必要と認める書類
エ モデル建物法(荒川区手数料条例別表2 建設関係手数料の表59の16の項に規定するモデル建物法をいう。)により適合性判定を受けた場合 省エネ基準工事監理状況報告書(別記第13号様式の13又は別記第13号様式の14)その他区長が必要と認める書類
オ 標準入力法等(荒川区手数料条例別表2 建設関係手数料の表59の16の項に規定する標準入力法等をいう。)により適合性判定を受けた場合 省エネ基準工事監理状況報告書(別記第13号様式の15)その他区長が必要と認める書類
カ アの場合であって、かつ、確認済証を受けた住宅の計画について、規則第3条の2に規定する軽微な変更を行った場合又は適合性判定を受けた建築物エネルギー消費性能確保計画(建築物省エネ法第11条第1項に規定する建築物エネルギー消費性能確保計画をいう。以下この号において同じ。)について、建築物省エネ法施行規則第5条(建築物省エネ法施行規則第9条第2項において準用する場合を含む。)に規定する軽微な変更を行った場合 建築物エネルギー消費性能基準への適合に係る軽微な変更説明書(別記第13号様式の16)
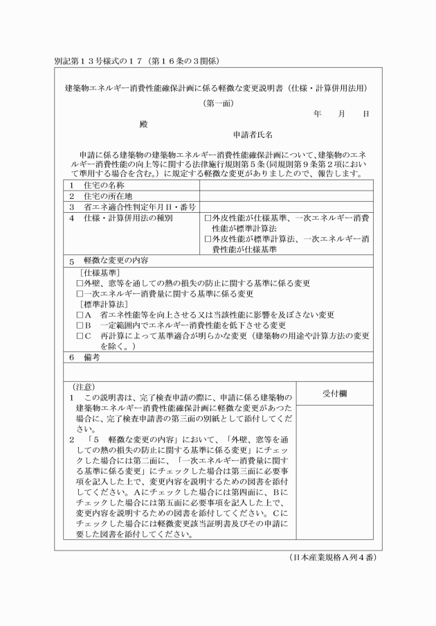
キ イの場合であって、かつ、適合性判定を受けた建築物エネルギー消費性能確保計画について、建築物省エネ法施行規則第5条(建築物省エネ法施行規則第9条第2項において準用する場合を含む。)に規定する軽微な変更を行った場合 建築物エネルギー消費性能確保計画に係る軽微な変更説明書(別記第13号様式の17)
ク ウの場合であって、かつ、適合性判定を受けた建築物エネルギー消費性能確保計画について、建築物省エネ法施行規則第5条(建築物省エネ法施行規則第9条第2項において準用する場合を含む。)に規定する軽微な変更を行った場合 建築物エネルギー消費性能確保計画に係る軽微な変更説明書(別記第13号様式の18)
ケ エ又はオの場合であって、かつ、適合性判定を受けた建築物エネルギー消費性能確保計画について、建築物省エネ法施行規則第5条(建築物省エネ法施行規則第9条第2項において準用する場合を含む。)に規定する軽微な変更を行った場合 建築物エネルギー消費性能確保計画に係る軽微な変更説明書(別記第13号様式の19)
(一部改正〔平成27年規則39号・29年27号・31年12号・令和元年7号・3年38号・6年16号・63号・7年28号〕)
(道路の位置の指定等の申請)
第17条 法第42条第1項第4号の規定による道路の指定、指定の変更又は取消しを求める者は、別記第14号様式による申請書の正本及び副本に、それぞれ、事業の執行計画を示す図書(区長が添付を要しないと認めるものを除く。)を添えて区長に申請しなければならない。
(1) 当該申請に係る承諾者の印鑑登録証明書
(2) 当該申請に係る土地及び建物の登記事項証明書
(1) 付近見取図
(2) 地籍図
(3) その他区長が必要と認める書類
(道路の位置の指定等の告示及び通知)
第18条 区長は、法第42条第1項第4号若しくは第5号、第2項若しくは第4項又は法第68条の7第1項の規定による指定、指定の変更又は取消しをしたときは、次に掲げる事項を告示する。
(1) 指定に係る道路の種類
(2) 指定の変更又は取消しの年月日
(3) 指定に係る道路の位置
(4) 指定に係る道路の延長及び幅員
2 区長は、法第42条第3項の規定による水平距離の指定の変更又は取消をしたときは、次に掲げる事項を告示する。
(1) 水平距離指定の変更又は取消しの年月日
(2) 水平距離指定に係る道路の部分の位置
(3) 水平距離指定に係る道路の部分の延長
(4) 水平距離
(道路の位置の指定等の通知)
第18条の2 区長は、第17条第1項から第3項までの申請に基づいて道路の位置の指定、指定の変更又は取消しをしたときは、別記第17号様式の2による通知書に、申請書の副本及び添付図書を添えて、申請者に通知する。
2 区長は、第17条第4項の申請に基づいて水平距離の指定、指定の変更又は取消しをしたときは、別記第17号様式の3による通知書に申請書の副本及び添付図書を添えて、申請者に通知する。
3 区長は第17条の2第2号又は第3号の規定に基づき道路の指定を取り消したときは別記第17号様式の2による通知書により申請者(権利を承継したものを含む。)に通知する。
(私道の変更又は廃止の届出)
第18条の3 法第42条第1項第3号の規定による道路を変更し、又は、廃止しようとする道路の管理者は、変更し、又は廃止しようとする14日前までに別記第17号様式の4による届出書に次に掲げる図書を添えて、区長に届け出るものとする。
(1) 付近見取図
(2) 地籍図
(3) 私道の登記事項証明書
(開発区域内等の私道の変更又は廃止)
第19条 道路法(昭和27年法律第180号)第18条第1項の規定による道路の区域の決定をした当該道路の区域内、都市計画法第29条第1項、第34条の2若しくは同法第35条の2の開発許可等を受けた開発区域内若しくは同法第65条第1項の規定が適用される都市計画事業の事業地内、都市再開発法(昭和44年法律第38号)による市街地再開発事業の施行地区内、土地区画整理法(昭和29年法律第119号)による土地区画整理事業の施行地区内又は密集市街地における防災街区の整備の促進に関する法律による防災街区整備事業の施行地区内で当該開発行為又は事業の工事に着手する者(以下「事業者等」という。)は、当該地区内に存在する法第42条第1項第3号の規定による私道の変更若しくは廃止又は第5号又は同条第2項の規定による道路若しくは第3項の規定による水平距離の指定の変更若しくは取消しについて、区長と協議をすることができる。
(道路の位置の標示)
第20条 法第17条第2項の規定による道路の位置の指定又は指定の変更を求める者は側溝、縁石その他により道路の境界を明確にしておかなければならない。ただし、土地の状況によりこの措置がとれない場合は、コンクリート又は石のくい等によりその位置を標示することができる。
2 前項の規定は、法第17条第4項の規定による水平距離の指定又は指定の変更を求める場合について準用する。
3 前2項の規定により設置した標識は、移動させてはならない。
(建築物の後退距離の算定の特例)
第20条の2 令第130条の12第5号の規定により区長が定める建築物の部分は、当該敷地内の建築物の一部で、法第44条第1項第4号の規定による許可を受けた公共用歩廊その他令第145条第2項に定める建築物に接続して一体的に建築する部分とする。
(敷地面積の規模)
第21条 令第136条第3項ただし書の規定により区長が定める規模は、区の全域について500平方メートルとする。
第4章 公聴会
(公聴会の開催の請求)
第22条 法第9条第3項(法第10条第4項、法第45条第2項、法第88条第1項から第3項まで、法第90条第3項又は法第90条の2第2項において準用する場合を含む。以下同じ。)又は法第9条第8項(法第10条第4項、法第88条第1項から第3項まで、法第90条第3項又は法第90条の2第2項において準用する場合を含む。以下同じ。)の規定に基づき、公開による意見の聴取(以下「公聴会」という。)を行うことを請求する場合は、請求の要旨、提出年月日並びに請求者の住所及び氏名を記載し、押印した文書を区長に提出しなければならない。
(一部改正〔平成30年規則3号〕)
(公聴会の開催の公告及び通知)
第23条 区長は、法第9条第4項(法第10条第4項、法第45条第2項、法第88条第1項から第3項まで、法第90条第3項又は法第90条の2第2項において準用する場合を含む。)、法第46条第1項(法第68条の7第3項において準用する場合を含む。以下同じ。)、法第48条第15項(法第88条第2項において準用する場合を含む。以下同じ。)又は法第72条第1項(法第74条第2項又は法第76条の3第4項において準用する場合を含む。)の規定により公聴会を開催しようとするときは、開催日の1週間前までに意見の聴取の理由並びに開催の期日及び場所を公告するとともに、法第9条第3項の規定に基づき意見の聴取を行うことを請求した者、法第46条第1項若しくは法第48条第15項に規定する利害関係を有する者(以下「利害関係人」という。)又は法第70条第1項(法第74条第2項において準用する場合を含む。)の規定により建築協定を締結しようとする者若しくは法第76条の3第2項の規定により建築協定を定めようとする者(以下「協定者」という。)及び法第71条(法第74条第2項又は法第76条の3第4項において準用する場合を含む。)の規定による縦覧期間の満了後1週間以内に区長に文書をもって異議申立てをした者(以下「異議申立人」という。)に通知しなければならない。
2 区長は、法第9条第8項の規定により公聴会を開催しようとするときは、開催日の2日前までに意見の聴取の理由並びに開催の期日及び場所を公告するとともに、同項の規定に基づき意見の聴取を行うことを請求した者に通知しなければならない。
3 前2項の規定による公告は、区役所庁舎前掲示場に掲示して行う。
(一部改正〔平成30年規則3号〕)
(議長)
第24条 公聴会においては、区長又は区長の指定する職員が議長となる。ただし、次の各号のいずれかに該当する者は、議長となることができない。
(1) 前条の意見の聴取を行うことを請求した者(以下「意見の聴取請求者」という。)、利害関係人、協定者若しくは異議申立人又はこれらの親族である者
(2) 意見の聴取請求者、利害関係人、協定者又は異議申立人の法定代理人、後見人又は保佐人
(代理人)
第25条 意見の聴取請求者、利害関係人、協定者又は異議申立人が代理人を公聴会に出席させるときは、委任状を公聴会の開催前に、区長に提出しなければならない。
(欠席届)
第26条 意見の聴取請求者(法第9条第8項の規定に基づく意見の聴取請求者を除く。)、利害関係人、協定者若しくは異議申立人又はこれらの代理人が公聴会に出席できないときは、その理由を付してその旨を公聴会の開催日の3日前までに、区長に届け出なければならない。
2 法第9条第8項の規定に基づく意見の聴取請求者又はその代理人が公聴会に出席できないときは、その理由を付してその旨を公聴会の開催日の前日までに、区長に届け出なければならない。
(公聴会の延期)
第27条 区長は、前条の場合において、その理由が正当であると認めるときは、公聴会の開催の期日を延期することができる。
2 前項のほか、区長は、必要があると認めるときは、公聴会の開催の期日を延期することができる。
(関係職員等の出席)
第28条 議長は、必要があると認めるときは、関係官公庁の職員、区の関係職員その他必要と認める者(以下「関係職員等」という。)の意見又は説明を聞くために当該関係職員等の出席を求めることができる。
2 前項に規定する場合においては、区長は、あらかじめ意見の聴取の理由並びに開催の期日及び場所を関係職員等に通知しなければならない。
(証人又は参考人の出席等)
第29条 意見の聴取請求者、利害関係人、協定者若しくは異議申立人又はこれらの代理人は、意見の聴取に際して、自己又は本人に有利な証人又は参考人を出席させ、かつ、有利な証拠を提出することができる。
(口述審問)
第30条 公聴会は、口述審問により行う。
(供述書等又は調書による意見の聴取)
第31条 意見の聴取請求者、利害関係人、協定者若しくは異議申立人又はこれらの代理人が公聴会に出席しない場合において、あらかじめその事項に関する供述書その他自己の意見を記載した書面(以下「供述書等」という。)が提出されているときの、意見の聴取は、その供述書等及びその事項の調査に当たった職員が作成し、署名した調書を朗読して行うことができる。
(発言)
第32条 公聴会において発言しようとする者は、あらかじめ議長の許可を受けなければならない。
2 発言の内容は、議長の聞こうとする範囲を超えてはならない。
3 議長は、発言の内容が前項の範囲を超えたときは、その発言を制止することができる。
4 関係職員等が第24条各号のいずれかに該当するときは、発言することができない。
(意見の聴取の記録)
第33条 議長は、公聴会の出席者の氏名、次第及び内容の要点を区の関係職員に記録させなければならない。
2 区長は、前項の規定による記録を保存しなければならない。
(会場の秩序保持等)
第34条 議長は、会場内を整理し又はこの秩序を保持するために必要があるときは、出席者又は傍聴人の員数を制限することができる。
2 議長は、意見の聴取を妨害し又は会場の秩序を乱す者に対し、退場を命ずることができる。
第5章 建築協定
(1) 法第70条に規定する建築協定書
(2) 建築協定区域、建築物に関する基準並びに建築協定と関係のある地形及び地物の概略を表示する図面
(3) 申請者が建築協定をしようとする者の代表者であることを証する書類
(4) 建築協定をしようとする理由書
(5) 法第69条の土地の所有者等(法第77条の規定による建築物の借主を含み、土地の共有者又は共同借地権者にあっては、それぞれの持分が過半に達する者をいい、土地区画整理法第98条第1項(大都市地域における住宅及び住宅地の供給の促進に関する特別措置法(昭和50年法律第67号)第83条において準用する場合を含む。以下この号、第38条及び第39条において同じ。)の規定により仮換地として指定された土地にあっては、当該土地に対応する従前の土地の所有者及び借地権を有する者(以下この号において「従前の土地の所有者及び借地権者」という。)をいう。以下「土地の所有者等」という。)の全員の住所、氏名及び建築協定に関する合意を示す書類、印鑑登録証明書並びに登記事項証明書(登録又は登記がない場合は、本人又は権利者であることを証する書類。次項、次条、第39条及び第41条において同じ。)並びに土地区画整理法第98条第1項の規定により仮換地として指定されたこと又は仮換地について仮に借地権の目的となるべき宅地若しくはその部分を指定したことを土地区画整理事業の施工者が証する書類(従前の土地の所有者及び借地権者に限る。以下「仮換地証明書」という。)
(1) 建築協定の変更書及び建築協定区域又は建築物に関する基準の変更を表示する図面
(2) 法第73条第1項の規定により認可を受けた建築協定書(法第74条第2項において準用する法第73条第1項の規定により認可を受けた建築協定書を含む。)
(3) 申請者が建築協定を変更又は廃止しようとする者の代表者であることを証する書類
(4) 建築協定を変更又は廃止しようとする理由書
(5) 土地の所有者等の全員の住所及び氏名並びに建築協定の変更に関する全員の合意(廃止の場合にあっては、廃止に関する過半数の者の合意)を示す書類、当該合意をした者の印鑑登録証明書並びに土地の所有者等の全員の登記事項証明書及び仮換地証明書
(1) 借地権が消滅したことを証する書類
(2) 土地区画整理法第98条第1項の規定により仮換地として指定された土地が、同法第86条第1項の換地計画又は大都市地域における住宅及び住宅地の供給の促進に関する特別措置法第72条第1項の換地計画において当該土地に対応する従前の土地についての換地として定められず、かつ、土地区画整理法第91条第3項(大都市地域における住宅及び住宅地の供給の促進に関する特別措置法第82条において準用する場合を含む。)の規定により当該土地に対応する従前の土地の所有者に対してその共有持分を与えるように定められた土地としても定められなかったことを土地区画整理事業の施行者が証する書類
(建築協定の認可等の公告のあった日以後建築協定に加わる手続)
第39条 法第75条の2第1項に規定する土地の所有者(土地区画整理法第98条第1項の規定により仮換地として指定された土地にあっては、当該土地に対応する従前の土地の所有者)は、建築協定加入届(別記第21号様式)により、印鑑登録証明書、登記事項証明書、仮換地証明書及び土地の位置を表示する図面を添えて、区長に届け出なければならない。ただし、土地の共有者については、その持分が過半に達する者の代表者が、それらの者の住所、氏名及び建築協定に加わる旨の意思の表示を示す書類、土地の位置を表示する図面、印鑑登録証明書、登記事項証明書並びに仮換地証明書を添えて、区長に届け出なければならない。
2 法第75条の2第2項に規定する土地の所有者等は、建築協定加入届書に次に掲げる図書を添えて区長に提出するものとする。
(1) 建築協定区域隣接地を表示する図面
(2) 届出人が建築協定に加わる者の代表者であることを証する書類
(3) 建築協定区域隣接地内の土地の所有者等の全員の住所、氏名及び建築協定に加わる旨の意思の表示を示す書類、印鑑登録証明書、登記事項証明書並びに仮換地証明書
(建築協定の公告)
第40条 第23条第3項の規定は、法第71条(法第74条第2項及び法第76条の3第4項において準用する場合を含む。)、法第73条第2項(法第74条第2項、法第75条の2第4項及び法第76条の3第4項において準用する場合を含む。)、法第74条の2第4項及び法第76条第2項の規定による公告について準用する。
(1人建築協定が効力を有することとなった場合の手続)
第41条 法第76条の3第1項の規定に基づく建築協定の設定者は、当該建築協定が効力を有することとなったときは、直ちに1人建築協定が効力を有することとなった旨の届(別記第22号様式)により、新たに土地の所有者等となった者の印鑑登録証明書、登記事項証明書、仮換地証明書及び土地の位置を表示する図面を添えて、区長に届け出なければならない。
(建築協定に関係のある図書の提出)
第42条 区長は、特に必要があると認めるときは、建築協定に関係のある図書の提出を求めることができる。
第6章 雑則
(建蔽率の緩和)
第43条 法第53条第3項第2号の規定により区長が指定する敷地は、その周辺の3分の1以上が道路又は公園、広場、川その他これらに類するもの(第3号において「公園等」という。)に接し、かつ、次に掲げる敷地のいずれかに該当するものとする。
(1) 二つの道路(法第42条第2項の規定による道路で、同項の規定により道路の境界線とみなされる線と道との間の当該敷地の部分を道路として築造しないものを除く。)が隅角120度未満で交わる角敷地(東京都建築安全条例(昭和25年東京都条例第89号)第2条の規定により敷地の隅を頂点とする長さ2メートルの底辺を有する二等辺三角形の部分を道路状に整備しなければならない敷地で、当該部分を道路として築造しないものを除く。)
(2) 幅員がそれぞれ8メートル以上の道路の間にある敷地で、道路境界線相互間の間隔が35メートルを超えないもの
(3) 公園等に接する敷地又はその前面道路の反対側に公園等がある敷地で、前2号に準ずるもの
(一部改正〔平成29年規則27号・31年12号〕)
(垂直積雪量の数値)
第43条の2 令第86条第3項の規定により区長が定める数値は、30センチメートルとする。ただし、平成12年6月1日建設省告示第1455号「多雪区域を定める基準及び垂直積雪量を定める基準」第2に掲げる式による計算で得られた数値が30センチメートルを上回る場合は当該数値とし、下回る場合は30センチメートル又は当該数値のいずれかとする。
(台帳に記載されている事項に関する証明書の交付)
第43条の3 区長は、法第12条第8項(法第88条第1項から第3項までにおいて準用する場合を含む。以下同じ。)に規定する台帳(法第12条第8項の国土交通省令で定める書類を含む。以下同じ。)に記載されている事項に関する証明書の交付を受けようとする者に対し、これを交付することができる。
(追加〔平成29年規則17号〕、一部改正〔令和6年規則40号〕)
(道路位置指定図の写しの交付等)
第43条の4 区長は、法第42条第1項第5号の規定による道路の位置の指定に関する図面(以下「道路位置指定図」という。)の写しの交付及び当該写しの交付に関する証明(以下「写しの交付等」という。)を受けようとする者に対し、道路位置指定図の写しを交付するとともに、当該写しの交付に関する証明をすることができる。
2 道路位置指定図の写しの交付等を受けようとする者は、道路位置指定図写しの交付等申請書(別記第29号様式)により申請しなければならない。
3 区長は、前項の規定による申請があった場合において、当該申請の内容が道路位置指定図の内容と合致することを確認したときは、道路位置指定図の写しを交付するとともに、当該写しの交付に関する証明をするものとする。
(追加〔平成29年規則17号〕)
(概要書等の閲覧場所)
第44条 建築計画概要書、築造計画概要書、定期調査報告概要書、定期検査報告概要書、建築基準法令による処分等の概要書及び全体計画概要書(以下「概要書等」という。)の閲覧をする場所(以下「閲覧所」という。)は、荒川区防災都市づくり部建築指導課とする。
(一部改正〔平成24年規則18号・25年31号・29年17号・令和2年61号・3年63号〕)
(概要書等の閲覧時間等)
第45条 閲覧所における概要書等の閲覧をすることができる日は、荒川区の休日を定める条例(平成元年荒川区条例第1号)第1条第1項に定める日以外の日とし、閲覧をすることができる時間(以下「閲覧時間」という。)は、午前9時から午後5時までとする。
2 区長は、前項の規定にかかわらず、概要書等の整理その他やむを得ない理由のため必要と認める場合は、閲覧時間を延長若しくは短縮し、又は臨時に閲覧をすることができない日を定めることができる。
3 区長は、前項の規定に基づき閲覧時間を延長若しくは短縮し、又は臨時に閲覧をすることができない日を定めたときは、その旨を閲覧所に掲示する。
(一部改正〔平成29年規則17号〕)
(概要書等の閲覧の申込み)
第46条 概要書等を閲覧しようとする者は、当該概要書等が、建築計画概要書、築造計画概要書、建築基準法令による処分等の概要書又は全体計画概要書である場合にあっては建築(築造)計画概要書等閲覧申込票、写しの交付等申請書及び建築確認台帳記載事項証明書交付申請書により、定期調査報告概要書又は定期検査報告概要書である場合にあっては定期報告概要書閲覧申込票、写しの交付等申請書及び建築確認台帳(昇降機)記載事項証明書交付申請書により区長に申し込まなければならない。
(一部改正〔平成26年規則27号・29年17号・令和6年40号〕)
(概要書等の写しの交付等)
第46条の2 区長は、概要書等の写しの交付等を受けようとする者であって次の各号のいずれにも該当しないものに対し、概要書等の写しを交付するとともに、当該写しの交付に関する証明をすることができる。
(1) 建築物又は工作物を特定しない者
(2) 法第93条の2の規定の趣旨を逸脱して明らかに営業を目的として概要書等を閲覧しようとする者
2 概要書等の写しの交付等を受けようとする者は、当該概要書等が、建築計画概要書、築造計画概要書、建築基準法令による処分等の概要書又は全体計画概要書である場合にあっては建築(築造)計画概要書等閲覧申込票、写しの交付等申請書及び建築確認台帳記載事項証明書交付申請書により、定期調査報告概要書又は定期検査報告概要書である場合にあっては定期報告概要書閲覧申込票、写しの交付等申請書及び建築確認台帳(昇降機)記載事項証明書交付申請書により区長に申請しなければならない。
(追加〔平成29年規則17号〕、一部改正〔令和6年規則40号〕)
(閲覧所外での閲覧の禁止等)
第47条 概要書等は、閲覧所外の場所で閲覧することができない。
2 概要書等は、丁重に取り扱い、汚損し、又は毀損してはならない。
(一部改正〔平成29年規則17号〕)
(閲覧の停止又は禁止)
第48条 区長は、次の各号のいずれかに該当する者に対し、概要書等の閲覧を停止し、又は禁止することができる。
(1) この規則又は係員の指示に従わない者
(2) 概要書等を汚損し、若しくは毀損し、又はそのおそれがあると認められる者
(3) 他人に迷惑を及ぼし、又はそのおそれがあると認められる者
(4) 建築物又は工作物を特定しない者
(5) 法第93条の2の規定の趣旨を逸脱して明らかに営業を目的として概要書等を閲覧しようとする者
(一部改正〔平成29年規則17号〕)
(採光に有効な部分の面積の算定方法)
第49条 平成15年国交省告示第1号の規定により区長が指定する区域は、準工業地域とし、同号の規定により区長が指定する号は、令第20条第2項第3号とする。
(追加〔平成30年規則36号〕)
第50条 平成15年国交省告示第2号の規定により区長が定める基準は、次のとおりとする。
ア 当該特定居室の床面積の20分の1以上の面積を有する直接外気に接する採光上支障のない窓その他の開口部を設けること。
イ 床面において200ルクス以上の照度を確保することができる照明設備を設けること。
ア 当該壁に接する居室間を直接行き来するための出入口を設けること。
(3) 2以上の居室のうち、特定居室の数は2を超えないこと。
(4) 2以上の居室には、保育所及び幼保連携型認定こども園の保育室以外の居室を含まないこと。
(追加〔平成30年規則36号〕)
付則
2 この規則による改正後の東京都荒川区建築基準法施行細則(以下「新規則」という。)別表第2(1)の項及び(2)の項に掲げる報告の時期は、昭和58年の報告に限り、昭和58年10月1日から昭和59年2月29日までとする。
附則(昭和60年4月1日規則第18号)
この規則は、公布の日から施行する。
附則(昭和61年5月31日規則第30号)
この規則は、昭和61年6月1日から施行する。
附則(昭和62年9月30日規則第39号)
この規則は、昭和62年10月1日から施行する。
附則(昭和62年11月16日規則第45号)
この規則は、公布の日から施行する。
附則(平成元年3月31日規則第14号)
この規則は、平成元年4月1日から施行する。
附則(平成2年3月31日規則第11号)
この規則は、平成2年4月1日から施行する。
附則(平成2年11月29日規則第35号)
この規則は、平成2年12月1日から施行する。
附則(平成4年6月25日規則第20号)
この規則は、平成4年7月1日から施行する。
附則(平成5年6月24日規則第26号)
この規則は、都市計画法及び建築基準法の一部を改正する法律(平成4年法律第82号)の施行の日(平成5年6月25日)から施行する。
附則(平成6年3月31日規則第19号)
この規則は、平成6年4月1日から施行する。
附則(平成6年11月1日規則第50号)
この規則は、公布の日から施行する。
附則(平成7年3月31日規則第22号)
この規則は、平成7年4月1日から施行する。
附則(平成10年4月1日規則第41号)
この規則は、公布の日から施行する。
附則(平成11年5月31日規則第31号)
この規則は、公布の日から施行する。
附則(平成12年3月31日規則第37号)
この規則は、平成12年4月1日から施行する。
附則(平成12年9月1日規則第66号)
この規則は、公布の日から施行する。
附則(平成15年3月31日規則第37号)
この規則は、平成15年4月1日から施行する。
附則(平成15年12月15日規則第58号)
1 この規則は、平成16年4月1日から施行する。ただし、第12条第1項及び第16条の2並びに別記第8号様式の改正並びに次項及び附則第3項の規定は、公布の日から施行する。
2 前項の規定にかかわらず、改正後の別記第9号様式及び別記第10号様式による用紙については、この規則の施行の日前においてもこの規則による改正前の別記第9号様式及び別記第10号様式による用紙に代えて、それぞれ使用することができる。
3 附則第1項ただし書に規定する改正の施行の日から平成16年3月31日までの間は、同項ただし書の規定による改正後の別記第8号様式の規定にかかわらず、建築物及び建築設備等の定期報告については、なお従前の例によることができる。
附則(平成19年3月30日規則第15号)
この規則は、公布の日から施行する。
附則(平成19年7月9日規則第41号)
この規則は、公布の日から施行する。
附則(平成20年4月1日規則第13号)
1 この規則は、公布の日から施行する。
2 この規則による改正後の荒川区建築基準法施行細則の規定は、公布の日以後に建築基準法(昭和25年法律第201号。以下「法」という。)第12条第1項の調査又は同条第3項の検査を開始する者について適用し、公布の日前に法第12条第1項の調査又は同条第3項の検査を開始した者については、なお従前の例による。
付則(平成22年3月31日規則第17号)
この規則は、平成22年4月1日から施行する。
附則(平成24年3月30日規則第18号抄)
(施行期日)
1 この規則は、平成24年4月1日から施行する。
附則(平成25年3月29日規則第31号抄)
(施行期日)
1 この規則は、平成25年4月1日から施行する。
附則(平成26年4月1日規則第27号)
この規則は、平成26年4月1日から施行する。
附則(平成27年5月29日規則第39号)
この規則は、平成27年6月1日から施行する。
附則(平成28年5月27日規則第50号)
(施行期日)
1 この規則は、平成28年6月1日から施行する。
(経過措置)
2 建築基準法施行規則等の一部を改正する省令(平成28年国土交通省令第10号)附則第2条第4項の規定により読み替えて適用する同省令による改正後の建築基準法施行規則(昭和25年建設省令第40号)第6条第1項に規定する平成28年6月1日から平成31年5月31日までの間で特定行政庁が定める防火設備の報告の時期は、次の各号に掲げる区分に応じ、当該各号に定めるところによる。
(1) 建築物(この規則による改正後の荒川区建築基準法施行細則(以下「新規則」という。)第11条に規定するものに限る。)に設けた防火設備 次に掲げる区分に応じ、それぞれ次に定めるところによる。
ア 新規則第11条の規定による報告の時期が毎年11月1日から翌年の1月31日までとなる建築物に設けられた防火設備 最初の報告をこの規則の施行の日から平成29年3月31日までに1回とし、その後においては、前回の報告を行った日の翌日から起算して1年を経過する日まで(前回の報告を行わなかった場合は、前回の報告を行うべき時期の終期の日の翌日から起算して1年を経過する日まで)に1回とする。ただし、平成27年4月1日以降に建築基準法(昭和25年法律第201号)第7条第5項又は第7条の2第5項の規定による検査済証(以下「検査済証」という。)の交付を受けた建築物に設けられた防火設備に係る報告については、新規則第14条第2項の規定による。
イ 新規則第11条の規定による報告の時期が3年ごととなる建築物に設けられた防火設備 新規則別表第2の(い)欄又は別表第3の(う)欄に掲げる直近の報告の時期が属する年度内とする。ただし、平成27年4月1日以降に検査済証の交付を受けた建築物に設けられた防火設備に係る報告については、新規則別表第2の(い)欄又は別表第3の(う)欄に掲げる直近の報告の時期が属する年度の末日が検査済証の交付を受けた日の翌日から起算して2年を経過する日より前である場合は、当該交付を受けた日の翌日から起算して2年を経過する日までに1回とする。
(2) 病院、診療所又は高齢者、障害者等の就寝の用に供する用途に供する部分の床面積の合計が200平方メートル以上の建築物(前号で対象とするものを除く。)に設けられた防火設備 平成29年4月1日から平成30年3月31日までの間に1回とし、平成30年4月1日から平成31年3月31日までの間おける報告は要しないものとする。ただし、平成28年4月1日以降に検査済証の交付を受けた建築物に設けられた防火設備については、当該交付を受けた日の翌日から起算して2年を経過する日までに1回とする。
3 この規則の施行の際、この規則による改正前の荒川区建築基準法施行細則別記第8号様式から別記第8号様式の3まで及び別記第11号様式から別記第12号様式の2までによる用紙で、現に残存するものは、所要の修正を加え、なお使用することができる。
附則(平成29年3月31日規則第17号)
(施行期日)
1 この規則は、平成29年4月1日から施行する。
(経過措置)
2 この規則の施行の際、この規則による改正前の荒川区建築基準法施行細則別記第23号様式による用紙で、現に残存するものは、所要の修正を加え、なお使用することができる。
附則(平成29年3月31日規則第27号)
1 この規則は、平成29年4月1日から施行する。
2 この規則の施行の際、この規則による改正前の荒川区建築基準法施行細則別記第1号様式、別記第2号様式、別記第5号様式、別記第6号様式の2、別記第8号様式から別記第8号様式の3まで、別記第11号様式から別記第12号様式の2まで、別記第13号様式の7及び別記第13号様式の8による用紙で、現に残存するものは、所要の修正を加え、なお使用することができる。
附則(平成30年3月14日規則第3号)
この規則は、平成30年4月1日から施行する。
附則(平成30年6月28日規則第36号)
この規則は、平成30年6月29日から施行する。
附則(平成31年3月29日規則第12号)
1 この規則は、公布の日から施行する。ただし、次の各号に掲げる改正は、当該各号に定める日から施行する。
(1) 第1条中第12条及び第14条の2第2項並びに第2条中別記第8号様式の3を別記第8号様式の4とし、別記第8号様式の2を別記第8号様式の3とし、別記第8号様式の次に1様式を加える改正 平成31年4月1日
(2) 第1条中第14条の改正及び第2条中別表第3の次に1表を加える改正 平成31年6月1日
(3) 第1条中第4条の2及び第16条の3第2項第1号の改正 建築基準法の一部を改正する法律(平成30年法律第67号)の施行の日
2 この規則の施行の際、この規則による改正前の荒川区建築基準法施行細則別記第15号様式による用紙で、現に残存するものは、所要の修正を加え、なお使用することができる。
附則(令和元年7月9日規則第7号)
この規則は、公布の日から施行する。
附則(令和元年10月31日規則第14号)
この規則は、公布の日から施行する。
附則(令和2年10月7日規則第52号)
1 この規則は、公布の日から施行する。
2 この規則の施行の際、この規則による改正前の荒川区建築基準法施行細則別記第8号様式、別記第8号様式の2、別記第11号様式及び別記第12号様式による用紙で、現に残存するものは、所要の修正を加え、なお使用することができる。
附則(令和2年12月28日規則第61号)
この規則は、令和3年1月1日から施行する。
附則(令和3年3月31日規則第15号)
1 この規則は、公布の日から施行する。
2 この規則の施行の際現にあるこの規則による改正前の様式により調製した用紙は、この規則の施行後においても当分の間、所要の修正を加え使用することができる。
附則(令和3年6月17日規則第38号)
1 この規則は、公布の日から施行する。
2 この規則の施行の際、この規則による改正前の荒川区建築基準法施行細則別記第13号様式の5、別記第13号様式の6及び別記第13号様式の7から別記第13号様式の9までによる用紙で、現に残存するものは、所要の修正を加え、なお使用することができる。
附則(令和3年11月17日規則第63号)
この規則は、公布の日から施行する。
附則(令和4年6月9日規則第51号)
1 この規則は、公布の日から施行する。
2 この規則の施行の際、この規則による改正前の荒川区建築基準法施行細則別記第13号様式の12による用紙で、現に残存するものは、所要の修正を加え、なお使用することができる。
附則(令和6年3月19日規則第16号)
1 この規則は、令和6年4月1日から施行する。
2 この規則の施行の際、改正前の別記第13号様式の10から別記第13号様式の12までによる用紙で、現に残存するものは、所要の修正を加え、なお使用することができる。
附則(令和6年6月5日規則第40号)
1 この規則は、公布の日から施行する。
2 この規則の施行の際現にあるこの規則による改正前の様式により調製した用紙は、この規則の施行後においても当分の間、所要の修正を加え使用することができる。
附則(令和6年12月24日規則第63号)
この規則は、公布の日から施行する。
附則(令和7年3月31日規則第28号)
1 この規則は、令和7年4月1日から施行する。
2 この規則の施行の際現にあるこの規則による改正前の様式により調製した用紙は、この規則の施行後においても当分の間、所要の修正を加え使用することができる。
附則(令和7年6月30日規則第46号)
1 この規則は、令和7年7月1日から施行する。ただし、第2条の規定は、公布の日から施行する。
2 この規則の施行の際現にあるこの規則による改正前の様式により調製した用紙は、この規則の施行後においても当分の間、所要の修正を加え、なお使用することができる。
附則(令和7年12月17日規則第82号)
この規則は、公布の日から施行する。
別表第1(第8条関係)
建築物の種類 | 図書の種類 | 明示すべき事項 |
がけに接する場所を建築敷地とする建築物 | 詳細図 | 縮尺、構造耐力上主要な部分の材料の種類及び寸法、がけの高さ並びにがけの上下端から建築物までの水平距離 |
構造計画書 | ||
道路面と地盤面に高低差のある敷地の建築物 | 縦断図面 | 縮尺並びに道路、地盤及びその高低差 |
興行場等の用途に供する建築物 | 平面図又は別紙に併記 | 各階及び各興業場ごとの客席の定員及びその算定方法並びに各階の客席の出入口、階段及び建築物の屋外へ通ずる出入口の幅の合計 |
共同住宅等の用途に供する建築物 | 各階の共同住宅の住戸若しくは住室、寄宿舎の寝室又は下宿の宿泊室の床面積合計 | |
地階に居室を有する建築物 | 換気設備図 | 縮尺、機械室及びダクトの詳細並びに給気口、排気口及び外気取入口の位置及び寸法 |
別表第2(第11条関係)
(追加〔平成28年規則50号〕、一部改正〔令和元年規則14号〕)
(あ) | (い) | |
用途 | 報告の時期 | |
1 | 劇場、映画館、演芸場、観覧場(屋外観覧場を除く。)、公会堂又は集会場 | 毎年11月1日から翌年の1月31日まで |
2 | 旅館又はホテル | 昭和58年を始期とし、3年ごとの5月1日から10月31日まで。ただし、床面積の合計が2,000平方メートルを超えるもので3階以上の階にあるものについては、毎年11月1日から翌年の1月31日まで |
3 | 百貨店、マーケット又は物品販売業を営む店舗(床面積が10平方メートル以内のものを除く。) | 昭和59年を始期とし、3年ごとの5月1日から10月31日まで。ただし、床面積の合計が3,000平方メートルを超えるもので3階以上の階にあるものについては、毎年11月1日から翌年の1月31日まで |
4 | 病院、診療所(患者の収容施設があるものに限る。)又は高齢者、障害者等の就寝の用に供するもの(定期報告を要しない通常の火災時において避難上著しい支障が生ずるおそれの少ない建築物等を定める件(平成28年国土交通省告示第240号。以下この表及び次表において「告示」という。)第1第2項第2号から第9号までに掲げるものに限る。) | 昭和58年を始期とし、3年ごとの5月1日から10月31日まで |
5 | 体育館、博物館、美術館、図書館、ボーリング場、スキー場、スケート場、水泳場又はスポーツの練習場(学校に附属するものを除く。) | 昭和58年を始期とし、3年ごとの5月1日から10月31日まで |
6 | 展示場、キャバレー、カフェー、ナイトクラブ、バー、ダンスホール、遊技場、公衆浴場、待合、料理店又は飲食店 | 昭和59年を始期とし、3年ごとの5月1日から10月31日まで |
7 | 高齢者、障害者等の就寝の用に供するもの(告示第1第2項第1号に掲げるものに限る。) | 昭和60年を始期とし、3年ごとの5月1日から10月31日まで |
別表第3(第11条関係)
(一部改正〔平成28年規則50号・31年12号・令和元年14号〕)
(あ) | (い) | (う) | |
用途 | 規模又は階 | 報告の時期 | |
1 | 劇場、映画館又は演芸場 | 床面積の合計が200平方メートルを超えるもの、主階が1階にないもので床面積の合計が100平方メートルを超えるもの(階数が3以上のものに限る)又は地階若しくは3階以上の階にあるもの | 毎年11月1日から翌年の1月31日まで |
2 | 観覧場(屋外観覧席のものを除く。)、公会堂又は集会場 | 床面積の合計が200平方メートルを超えるもの(平家建ての集会場で客席及び集会室の床面積の合計が400平方メートル未満のものを除く。)又は地階若しくは3階以上の階にあるもの | 毎年11月1日から翌年の1月31日まで |
3 | 旅館又はホテル | 床面積の合計が300平方メートルを超えるもの(平家建てで床面積の合計が500平方メートル未満のものを除く。)又は地階若しくは3階以上の階にあるもの | 昭和58年を始期とし、3年ごとの5月1日から10月31日まで。ただし、床面積の合計が2,000平方メートルを超えるもので3階以上の階にあるものについては、毎年11月1日から翌年の1月31日まで |
4 | 百貨店、マーケット、勝馬投票券発売所、場外車券売場又は物品販売業を営む店舗 | 床面積の合計が500平方メートルを超えるもの又は地階若しくは3階以上の階にあるもの | 昭和59年を始期とし、3年ごとの5月1日から10月31日まで。ただし、床面積の合計が3,000平方メートルを超えるもので3階以上の階にあるものについては、毎年11月1日から翌年の1月31日まで |
5 | 病院、診療所(患者の収容施設があるものに限る。)又は令第115条の3第1号に掲げる児童福祉施設等(告示第1項第2項第2号から第9号までに掲げるものに限る。) | 床面積の合計が300平方メートルを超えるもの(平家建てで床面積の合計が500平方メートル未満のものを除く。)又は地階若しくは3階以上の階にあるもの | 昭和58年を始期とし、3年ごとの5月1日から10月31日まで |
5の2 | 令第115条の3第1号に掲げる児童福祉施設等(告示第1第2項に掲げるものを除く。) | 床面積の合計が300平方メートルを超えるもの(平家建てで床面積の合計が500平方メートル未満のものを除く。)又は3階以上の階にあるもの | 昭和58年を始期とし、3年ごとの5月1日から10月31日まで |
6 | 学校又は体育館 | 床面積の合計が2,000平方メートルを超えるもの又は3階以上の階にあるもの | 昭和58年を始期とし、3年ごとの5月1日から10月31日まで |
7 | 博物館、美術館、図書館、ボーリング場、スキー場、スケート場、水泳場又はスポーツの練習場 | 床面積の合計が2,000平方メートルを超えるもの又は3階以上の階にあるもの | 昭和58年を始期とし、3年ごとの5月1日から10月31日まで |
8 | 展示場、キャバレー、カフェー、ナイトクラブ、バー、ダンスホール、遊技場、公衆浴場待合、料理店又は飲食店 | 床面積の合計が500平方メートルを超えるもの又は地階若しくは3階以上の階にあるもの | 昭和59年を始期とし、3年ごとの5月1日から10月31日まで |
9 | 下宿、共同住宅又は寄宿舎 | 床面積の合計が1,000平方メートルを超えるもので5階以上の階にあるもの | 昭和60年を始期とし、3年ごとの5月1日から10月31日まで |
9の2 | 高齢者、障害者等の就寝の用に供するもの(告示第1第2項第1号に掲げるものに限る。) | 地階又は3階以上の階にあるもの | 昭和60年を始期とし、3年ごとの5月1日から10月31日まで |
10 | 9に掲げる用途と1から8までの用途を併せるもの(1から9までの項(あ)欄に掲げる用途に供し、その用途に供する部分が用途に応じ(い)欄に掲げる規模又は階のものを除く。) | 床面積の合計が1,000平方メートルを超えるもので5階以上の階にあるもの | 平成7年を始期とし、3年ごとの5月1日から10月31日まで |
11 | 事務所その他これに類するもの | 床面積の合計が1,000平方メートルを超えるもの(5階以上の建築物で延べ面積が2,000平方メートルを超えるもののうち、3階以上の階にあるものに限る。) | 昭和62年を始期とし、3年ごとの5月1日から10月31日まで |
12 | 1から8までに掲げる用途の2以上を併せるもの(1から8まで及び10の項(あ)欄に掲げる用途に供し、その用途に供する部分が用途に応じ(い)欄に掲げる規模又は階のものを除く。) | 床面積の合計が500平方メートルを超えるもの又は3階以上の階にあるもの | 昭和59年を始期とし、3年ごとの5月1日から10月31日まで |
13 | 1から12までに掲げる用途(ただし、11の用途の場合は、階数が5以上で延べ面積が1000平方メートルを超えるものに限る。)のいずれかを有する地下街 | 床面積の合計が1,500平方メートルを超えるもの | 毎年11月1日から翌年の1月31日まで |
備考 1 この表の(い)欄及び(う)欄において、地階若しくは3階以上の階にあるもの、3階以上の階にあるもの、5階以上の階にあるもの又は地階又は3階以上の階にあるものとは、それぞれ地階若しくは3階以上、3階以上、5階又は地階又は3階以上の階でその用途に供する部分の床面積の合計が100平方メートルを超えるものをいう。ただし、その用途に供する部分の床面積の合計が100平方メートルを超え200平方メートル以下のものは、階数が3以上のものに限る。 2 この表の9の項及び10の項(あ)の欄に掲げる用途に供する建築物のうち、共同住宅の住戸の部分については、定期報告の対象から除く。 | |||
別表第4(第14条関係)
(追加〔平成31年規則12号〕、一部改正〔令和7年規則46号〕)
(あ) | (い) | |
用途 | 報告の時期 | |
1 | 劇場、映画館、演芸場、観覧場(屋外観覧場を除く。)、公会堂又は集会場 | 毎年4月1日から翌年の1月31日まで |
2 | 旅館又はホテル | 毎年4月1日から翌年の1月31日まで |
3 | 百貨店、マーケット、勝馬投票券発売所、場外車券売場又は物品販売業を営む店舗 | 毎年4月1日から翌年の1月31日まで |
4 | 病院、診療所(患者の収容施設があるものに限る。)、令第115条の3第1号に掲げる児童福祉施設等、学校、体育館、博物館、美術館、図書館、ボーリング場、スキー場、スケート場、水泳場又はスポーツの練習場 | 毎年4月1日から翌年の1月31日まで |
5 | 展示場、キャバレー、カフェー、ナイトクラブ、バー、ダンスホール、遊技場、公衆浴場、待合、料理店、飲食店又は事務所その他これに類するもの | 毎年4月1日から翌年の1月31日まで |
6 | 下宿、共同住宅又は寄宿舎 | 毎年4月1日から翌年の1月31日まで |
7 | 別表第3の10の項に掲げる建築物 | 毎年4月1日から翌年の1月31日まで |
8 | 別表第3の12の項に掲げる建築物 | 毎年4月1日から翌年の1月31日まで |
9 | 別表第3の13の項に掲げる建築物 | 毎年4月1日から翌年の1月31日まで |
(全部改正〔令和3年規則15号〕)

(全部改正〔令和3年規則15号〕)

(全部改正〔令和3年規則15号〕)


(全部改正〔令和3年規則15号〕)

(追加〔令和3年規則63号〕)

(全部改正〔令和3年規則15号〕)

(追加〔令和3年規則63号〕)

(一部改正〔平成27年規則39号・令和3年63号〕)

(全部改正〔令和3年規則15号〕、一部改正〔令和3年規則63号〕)

(追加〔令和7年規則28号〕)

(一部改正〔平成27年規則39号〕)

(全部改正〔令和3年規則15号〕)







(全部改正〔令和2年規則52号〕)


(全部改正〔令和3年規則15号〕)

(全部改正〔令和3年規則15号〕)

別記第9号様式及び別記第10号様式 削除
(一部改正〔平成27年規則39号〕)
(全部改正〔令和3年規則15号〕)

(全部改正〔令和3年規則15号〕)

(全部改正〔令和3年規則15号〕)

(全部改正〔令和7年規則28号〕)

(追加〔平成31年規則12号〕)

(全部改正〔令和3年規則15号〕)

(全部改正〔令和7年規則28号〕)

別記第13号様式の4 削除
(削除〔令和7年規則28号〕)
(全部改正〔令和3年規則38号〕)

(全部改正〔令和3年規則38号〕)

(追加〔令和3年規則38号〕)

(全部改正〔令和3年規則38号〕)

(全部改正〔令和3年規則38号〕)

(全部改正〔令和3年規則38号〕)

(追加〔令和7年規則28号〕)



(追加〔令和7年規則28号〕)






(追加〔令和7年規則28号〕)





(全部改正〔令和7年規則28号〕)




(全部改正〔令和7年規則46号〕)




(全部改正〔令和7年規則28号〕)





(全部改正〔令和7年規則46号〕)



(全部改正〔令和7年規則46号〕)





(全部改正〔令和7年規則46号〕)



(全部改正〔令和7年規則46号〕)








(全部改正〔令和3年規則15号〕)

(全部改正〔令和3年規則15号〕)


(全部改正〔令和3年規則15号〕)

(一部改正〔平成27年規則39号〕)

(一部改正〔平成27年規則39号〕)

(一部改正〔平成27年規則39号〕)

(全部改正〔令和3年規則15号〕)

(全部改正〔令和3年規則15号〕)

(一部改正〔平成27年規則39号〕)

(全部改正〔令和3年規則15号〕)

(一部改正〔平成27年規則39号〕)


(全部改正〔令和3年規則15号〕)

(全部改正〔令和3年規則15号〕)

(全部改正〔令和3年規則15号〕)

(全部改正〔令和6年規則40号〕)

(全部改正〔令和6年規則40号〕)

(追加〔平成29年規則17号〕)

(追加〔平成29年規則17号〕)

(追加〔平成29年規則17号〕)

(追加〔平成29年規則17号〕)

(追加〔平成29年規則17号〕)
