○荒川区住宅用家屋証明事務施行細則
平成12年4月1日
規則第53号
東京都荒川区住宅用家屋証明事務施行細則(昭和61年荒川区規則第25号)の全部を改正する。
(趣旨)
第1条 この規則は、租税特別措置法施行令(昭和32年政令第43号。以下「令」という。)第41条及び第42条第1項の規定に基づく証明(以下「住宅用家屋証明」という。)の事務について、必要な事項を定めるものとする。
(一部改正〔令和5年規則1号〕)
(証明申請の手続)
第2条 住宅用家屋証明を受けようとする者(以下「申請者」という。)は、住宅用家屋証明申請書(別記第1号様式)を区長に提出しなければならない。
(1) 当該家屋が長期優良住宅の普及の促進に関する法律(平成20年法律第87号。以下「長期優良住宅普及促進法」という。)第10条第2号イに掲げる住宅で住宅用家屋に該当するもの(以下「認定長期優良住宅」という。)である場合においては、長期優良住宅の普及の促進に関する法律施行規則(平成21年国土交通省令第3号。以下「長期優良住宅普及促進法施行規則」という。)第1号様式による申請書の副本及び第2号様式による認定通知書(長期優良住宅普及促進法第9条第1項に規定する認定長期優良住宅建築等計画について同法第8条第2項において準用する同法第6条第1項の規定による変更の認定を受けた場合には、長期優良住宅普及促進法施行規則第5号様式による申請書の副本及び第4号様式による認定通知書。第3項第1号において同じ。)
(2) 当該家屋が都市の低炭素化の促進に関する法律(平成24年法律第84号。以下「都市低炭素化促進法」という。)第2条第3項に規定する低炭素建築物(以下単に「低炭素建築物」という。)である場合においては、都市の低炭素化の促進に関する法律施行規則(平成24年国土交通省令第86号。以下「都市低炭素化促進法施行規則」という。)別記様式第5による申請書の副本及び別記様式第6による認定通知書による(都市低炭素化促進法第56条に規定する認定低炭素建築物新築等計画について同法第55条第2項において準用する同法第54条第1項の規定による変更の認定を受けた場合には、都市低炭素化促進法施行規則別記様式第7による申請書の副本及び別記様式第8による認定通知書による。次項第2号において同じ。)
(3) 当該家屋の確認済証及び検査済証、登記事項証明書(インターネット登記情報提供サービスにより取得した照会番号及び発行年月日(以下「照会番号等」という。)が記載された書類の提出等がされ、区が当該照会番号等により電気通信回線による登記情報の提供に関する法律(平成11年法律第226号)第2条第1項に規定する登記情報を確認できるときは、当該照会番号等が記載された書類の提出等をすることにより登記事項証明書の提出に代えることができる。以下同じ。)、登記完了証(不動産登記規則(平成17年法務省令第18号)第181条の規定により交付されたものをいい、電子申請に基づいて建物の表題登記を完了した場合に交付されるもの(登記完了証として交付された書面及び電子公文書として交付された登記完了証を印刷したものをいう。)に限る。以下同じ。)又は登記済証(旧不動産登記法(明治32年法律第24号)第60条の規定により交付された書面をいう。以下同じ。)(認定長期優良住宅について、長期優良住宅普及促進法第6条第5項の規定により確認済証の交付があったものとみなされる場合又は低炭素建築物について都市低炭素化促進法第54条第5項の規定により確認済証の交付があったものとみなされる場合においては、登記事項証明書又は登記完了証)
(4) 申請者が当該家屋の所在地への住所の異動手続を済ませているときは住民票の写し、住所の異動手続を済ませていないときは入居予定年月日等を記載した当該申請者の申立書(宅地建物取引業法(昭和27年法律第176号)第2条第3号に規定する宅地建物取引業者(以下この項及び次項において「宅地建物取引業者」という。)が買主である当該個人の依頼を受けて当該家屋の取得に係る取引の代理又は媒介をした場合にあっては、入居予定年月日等を記載した当該申請者の申立書又は当該個人が当該家屋の取得後に当該家屋に入居する意向があることを確認したことを証する当該宅地建物取引業者の証明書)
(5) 耐火建築物又は準耐火建築物に該当する区分建物について証明を受けようとするときは、当該家屋の確認済証及び検査済証、設計図書、建築士(耐火建築物の場合、木造建築士を除く。以下同じ。)の証明書等当該家屋が耐火建築物又は準耐火建築物に該当する区分建物であることを明らかにする書類。ただし、当該家屋の登記事項証明書、登記完了証又は登記済証でこれらの建築物に該当することが明らかなときは、それらの書類で代えることができる。
(6) 低層集合住宅(一団の土地(1,000平方メートル以上)に集団的に新築された地上階数が3以下の家屋で国土交通大臣の定める耐火性能の基準(昭和56年3月31日建設省告示第816号)に適合するもの(耐火建築物又は準耐火建築物に該当するものを除く。))に該当する区分建物について証明を受けようとするときは、国土交通大臣が交付した当該家屋が低層集合住宅に該当する旨の認定書
(7) 抵当権の設定登記に係る登録免許税の税率の軽減を受けるために証明を受けようとするときは、当該抵当権の設定に係る債権が当該家屋の新築のためのものであることを確認できる金銭消費貸借契約書、当該資金の貸付け等に係る債務の保証契約書、不動産登記法(平成16年法律第123号)の定めるところによりその登記の申請情報と併せて提供する登記原因証明情報(抵当権の被担保債権が当該住宅の取得等のためのものであることについて明らかな記載があるものに限る。)等の書類
(8) 前各号に掲げるもののほか、区長が必要と認める書類
(1) 当該家屋が認定長期優良住宅である場合においては、長期優良住宅普及促進法施行規則第1号様式による申請書の副本及び第2号様式による認定通知書
(2) 当該家屋が低炭素建築物である場合においては、都市低炭素化促進法施行規則別記様式第5による申請書の副本及び別記様式第6による認定通知書
(3) 当該家屋の確認済証及び検査済証、登記事項証明書、登記完了証、登記済証又は不動産登記法の定めるところによりその登記の申請情報と併せて提供する登記原因証明情報(所有権の登記のない家屋を除く。)(認定長期優良住宅について長期優良住宅普及促進法第6条第5項の規定により確認済証の交付があったとみなされる場合又は低炭素建築物について都市低炭素化促進法第54条第5項の規定により確認済証の交付があったものとみなされる場合においては、登記事項証明書又は登記完了証)
(4) 当該家屋の売買契約書、売渡証書(競落の場合は、代金納付期限通知書)等
(5) 当該家屋の直前の所有者又は当該家屋の取得に係る取引の代理若しくは媒介をした宅地建物取引業者の当該家屋が建築後使用されたことのないものである旨の証明書
(6) 申請者が当該家屋の所在地への住所の異動手続を済ませているときは住民票の写し、住所の異動手続を済ませていないときは入居予定年月日等を記載した当該申請者の申立書(宅地建物取引業者が買主である当該個人の依頼を受けて当該家屋の取得に係る取引の代理又は媒介をした場合にあっては、入居予定年月日等を記載した当該申請者の申立書又は当該個人が当該家屋の取得後に当該家屋に入居する意向があることを確認したことを証する当該宅地建物取引業者の証明書)
(7) 耐火建築物又は準耐火建築物に該当する区分建物について証明を受けようとするときは、当該家屋の確認済証及び検査済証、設計図書、建築士(耐火建築物の場合、木造建築士を除く。)の証明書等当該家屋が耐火建築物又は準耐火建築物に該当する区分建物であることを明らかにする書類。ただし、当該家屋の登記事項証明書、登記完了証又は登記済証でこれらの建築物に該当することが明らかなときは、それらの書類で代えることができる。
(8) 低層集合住宅(一団の土地(1,000平方メートル以上)に集団的に新築された地上階数が3以下の家屋で国土交通大臣の定める耐火性能の基準(昭和56年3月31日建設省告示第816号)に適合するもの(耐火建築物又は準耐火建築物に該当するものを除く。))に該当する区分建物について証明を受けようとするときは、国土交通大臣が、交付した当該家屋が低層集合住宅に該当する旨の認定書
(9) 抵当権の設定登記に係る登録免許税の税率の軽減を受けるために証明を受けようとするときは、当該抵当権の設定に係る債権が当該家屋の取得のためのものであることを確認できる金銭消費貸借契約書、当該貸付け等に係る債務の保証契約書、不動産登記法の定めるところによりその登記の申請情報と併せて提供する登記原因証明情報(抵当権の被担保債権が当該住宅の取得等のためのものであることについて明らかな記載があるものに限る。)等の書類
(10) 前各号に掲げるもののほか、区長が必要と認める書類
(1) 当該家屋の登記事項証明書
(2) 当該家屋の売買契約書、売渡証書(競落の場合は、代金納付期限通知書)等
(3) 申請者が当該家屋の所在地への住所の異動手続を済ませているときは住民票の写し、住所の異動手続を済ませていないときは入居予定年月日等を記載した当該申請者の申立書(宅地建物取引業法第2条第3号に規定する宅地建物取引業者(以下この号において「宅地建物取引業者」という。)が買主である当該個人の依頼を受けて当該家屋の取得に係る取引の代理又は媒介をした場合にあっては、入居予定年月日等を記載した当該申請者の申立書又は当該個人が当該家屋の取得後に当該家屋に入居する意向があることを確認したことを証する当該宅地建物取引業者の証明書)
(4) 昭和56年12月31日以前に建築された家屋について証明を受けようとするときは、次のいずれかの書類
ア 当該家屋が建築基準法施行令(昭和25年政令第338号)第3章及び第5章の4の規定又は租税特別措置法施行令第23条第5項、第24条の2第3項第1号ロ、第26条第3項、第40条の5第2項及び第42条第1項第2号に規定する国土交通大臣が財務大臣と協議して定める地震に対する安全性に係る基準(平成17年国土交通省告示第393号)に適合するものである旨を建築士(建築士法(昭和25年法律第202号)第23条の3第1項の規定により登録された建築士事務所に属する建築士に限るものとし、当該家屋が同法第3条第1項各号に掲げる建築物であるときは一級建築士に、同法第3条の2第1項各号に掲げる建築物であるときは一級建築士又は二級建築士に限るものとする。)、建築基準法(昭和25年法律第201号)第77条の21第1項に規定する指定確認検査機関、住宅の品質確保の促進等に関する法律(平成11年法律第81号)第5条第1項に規定する登録住宅性能評価機関又は特定住宅瑕疵担保責任の履行の確保等に関する法律(平成19年法律第66号)第17条第1項の規定による指定を受けた同項に規定する住宅瑕疵担保責任保険法人(以下「保険法人」という。)が証する耐震基準適合証明書(別記第2号様式。当該家屋の取得の日前2年以内に当該証明のための家屋の調査が終了したものに限る。)
イ 当該家屋について交付された住宅の品質確保の促進等に関する法律第5条第1項に規定する住宅性能評価書の写し(当該家屋の取得の日前2年以内に評価されたもので、日本住宅性能表示基準(平成13年国土交通省告示第1346号)別表2―1の1―1耐震等級(構造駆体の倒壊等防止)に係る評価が等級1、等級2又は等級3であるものに限る。)
ウ 当該家屋について交付された既存住宅売買瑕疵担保責任保険契約(次の(ア)及び(イ)に掲げる要件に適合する保険契約であって、当該家屋の取得の日前2年以内に締結されたものに限る。)が締結されていることを証する書類
(ア) 特定住宅瑕疵担保責任の履行の確保等に関する法律第19条第2号の規定に基づき保険法人が引受けを行うものであること。
(イ) 建築後使用されたことのある住宅の用に供する家屋の構造耐力上主要な部分(住宅の品質確保の促進等に関する法律施行令(平成12年政令第64号)第5条第1項に規定する構造耐力上主要な部分をいう。以下同じ。)に瑕疵(住宅の品質確保の促進等に関する法律第2条第5項に規定する瑕疵をいう。以下同じ。)(構造耐力に影響のないものを除く。bにおいて同じ。)がある場合において、次のa又はbに掲げる場合の区分に応じ、それぞれa又はbに掲げる損害を填補するものであること。
a 宅地建物取引業者(特定住宅瑕疵担保責任の履行の確保等に関する法律第2条第4項に規定する宅地建物取引業者をいう。以下この号において同じ。)が売主である場合 既存住宅売買瑕疵担保責任(建築後使用されたことのある住宅の用に供する家屋の売買契約において、宅地建物取引業者が負うこととされている民法(明治29年法律第89号)第415条、第541条、第542条、第562条及び第563条に規定する担保の責任をいう。)を履行することによって生じた当該宅地建物取引業者の損害
b 宅地建物取引業者以外の者が売主である場合 既存住宅売買瑕疵保証責任(保証者(建築後使用されたことのある住宅の用に供する家屋の構造耐力上主要な部分に瑕疵がある場合において、買主に生じた損害を填補することを保証する者をいう。以下同じ。)が負う保証の責任をいう。)を履行することによって生じた保証者の損害
(5) 耐火建築物又は準耐火建築物に該当する区分建物について証明を受けようとするときは、当該家屋の登記事項証明書でこれらの建築物に該当することが明らかであるもの(当該家屋の登記記録に記録された構造が、石造、れんが造、コンクリートブロック造、鉄骨造、鉄筋コンクリート造又は鉄骨鉄筋コンクリート造である場合は、これらの建築物に該当するものとみなす。)を除き、確認済証及び検査済証、設計図書、建築士(耐火建築物の場合、木造建築士を除く。)の証明書等当該家屋が耐火建築物又は準耐火建築物に該当する区分建物であることを明らかにする書類
(6) 抵当権の設定登記に係る登録免許税の税率の軽減を受けるために証明を受けようとするときは、当該抵当権の設定に係る債権が当該家屋の取得のためのものであることを確認できる金銭消費貸借契約書、当該貸付け等に係る債務の保証契約書、不動産登記法の定めるところによりその登記の申請情報と併せて提供する登記原因証明情報(抵当権の被担保債権が当該住宅の取得等のためのものであることについて明らかな記載があるものに限る。)等の書類
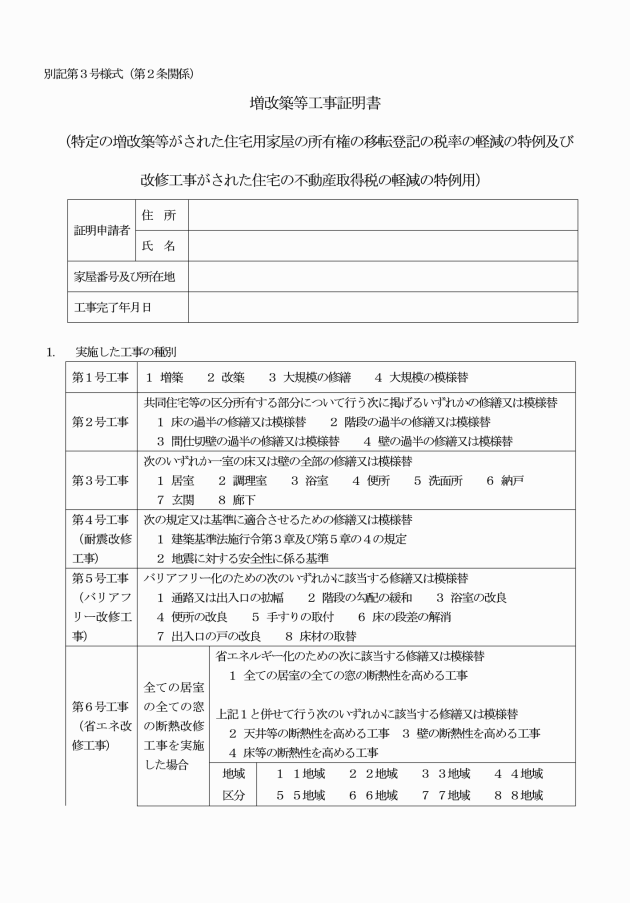
(7) 令第42条の2の2第2項に規定する特定の増改築等がされた住宅用家屋の所有権の移転登記の税率の軽減を受けるために証明を受けようとするときは、宅地建物取引業法第2条第3号に規定する宅地建物取引業者から証明の申請を受けた建築士(建築士法第23条の3第1項の規定により登録された建築士事務所に属する建築士に限るものとし、当該申請に係る住宅用の家屋が同法第3条第1項各号に掲げる建築物であるときは一級建築士に、同法第3条の2第1項各号に掲げる建築物であるときは一級建築士又は二級建築士に限るものとする。)、建築基準法第77条の21第1項に規定する指定確認検査機関、住宅の品質確保の促進等に関する法律第5条第1項に規定する登録住宅性能評価機関又は保険法人が、当該申請に係る工事が令第42条の2の2第2項第1号に規定する増築、改築、大規模の修繕若しくは大規模の模様替、同項第2号に規定する修繕若しくは模様替、同項第3号に規定する修繕若しくは模様替、同項第4号に規定する修繕若しくは模様替、同項第5号に規定する修繕若しくは模様替、同項第6号に規定する修繕若しくは模様替又は同項第7号に規定する修繕若しくは模様替に該当する旨を証する増改築等工事証明書(別記第3号様式。以下「増改築等工事証明書」という。)。ただし、令第42条の2の2第2項第7号に掲げる工事に要した費用の額が50万円を超える場合においては、増改築等工事証明書に加えて、当該家屋について交付された既存住宅売買瑕疵担保責任保険契約(次のア及びイに掲げる要件に適合するものに限る。)が締結されていることを証する書類
ア 特定住宅瑕疵担保責任の履行の確保等に関する法律第19条第2号の規定に基づき、保険法人が引受けを行うものであること。
イ 建築後使用されたことのある居住の用に供する家屋の給水管若しくは配水管に瑕疵(通常有すべき性能又は機能に影響のないものを除く。)がある場合又は雨水の浸入を防止する部分(住宅の品質確保の促進等に関する法律施行令第5条第2項に規定する雨水の浸入を防止する部分をいう。)に瑕疵(雨水の浸入に影響のないものを除く。)がある場合において、既存住宅売買瑕疵担保責任(建築後使用されたことのある居住の用に供する家屋の売買契約において、宅地建物取引業者(特定住宅瑕疵担保責任の履行の確保等に関する法律第2条第4項に規定する宅地建物取引業者をいう。)以下同じ。)が負うこととされている民法第415条、第541条、第542条、第562条及び第563条に規定する担保の責任をいう。)を履行することによって生じた当該宅地建物取引業者の損害を補填するものであること。
(8) 前各号に掲げるもののほか、区長が必要と認める書類
(一部改正〔平成25年規則3号・26年28号・28年49号・令和元年13号・5年1号・6年42号〕)
(証明書の交付)
第3条 区長は、住宅用家屋証明の申請があった場合において、添付された書類に照らして、その申請の内容が令第41条又は第42条第1項の規定に該当し、かつ、その申請の手続がこの規則に適合していると認めるときは、住宅用家屋証明書(別記第4号様式)を交付するものとする。
(一部改正〔平成26年規則28号・令和5年1号〕)
附則
1 この規則は、平成12年4月1日から施行する。
2 この規則の施行の際、改正前の東京都荒川区住宅用家屋証明事務施行細則の様式による用紙で、現に残存するものは、所要の修正を加え、なお使用することができる。
附則(平成12年12月28日規則第70号)
この規則は、平成13年1月6日から施行する。
附則(平成18年3月28日規則第23号)
この規則は、公布の日から施行する。
付則(平成20年12月18日規則第50号)
この規則は、公布の日から施行する。
附則(平成23年8月1日規則第31号)
この規則は、公布の日から施行する。
附則(平成25年2月26日規則第3号)
この規則は、公布の日から施行する。
附則(平成26年4月1日規則第28号)
この規則は、公布の日から施行する。
附則(平成28年4月27日規則第49号)
1 この規則は、平成28年5月1日から施行する。
2 この規則の施行の際、改正前の荒川区住宅用家屋証明事務施行細則別記第3号様式による用紙で、現に残存するものは、所要の修正を加え、なお使用することができる。
附則(令和元年10月31日規則第13号)
1 この規則は、公布の日から施行する。
2 この規則の施行の際、改正前の荒川区住宅用家屋証明事務施行細則別記第2号様式及び別記第3号様式による用紙で、現に残存するものは、所要の修正を加え、なお使用することができる。
附則(令和5年1月16日規則第1号)
1 この規則は、公布の日から施行する。
2 この規則の施行の際、改正前の荒川区住宅用家屋証明事務施行細則別記第1号様式から別記第3号様式までによる用紙で、現に残存するものは、所要の修正を加え、なお使用することができる。
附則(令和6年6月28日規則第42号)
この規則は、令和6年7月1日から施行する。
附則(令和7年10月22日規則第71号)
1 この規則は、令和7年12月1日から施行する。ただし、別記第4号様式の改正は、公布の日から施行する。
2 この規則の施行の際現にあるこの規則による改正前の様式により調製した用紙は、この規則の施行後においても当分の間、所要の修正を加え、なお使用することができる。
(全部改正〔令和5年規則1号〕)


(全部改正〔令和7年規則71号〕)





(全部改正〔令和7年規則71号〕)













(全部改正〔令和7年規則71号〕)
