○荒川区住居確保給付金実施要綱
平成27年4月1日
制定
27荒福福第49号
(副区長決定)
目次
第1章 総則(第1条・第2条)
第2章 家賃補助(第3条―第18条)
第3章 転居費用補助(第19条―第28条)
第4章 雑則(第29条―第32条)
附則
第1章 総則
(目的)
第1条 この要綱は、生活困窮者自立支援法(平成25年法律第105号)及び荒川区生活困窮者自立支援事業実施要綱(平成27年4月1日付け27荒福福第48号。以下「実施要綱」という。)に基づく住居確保給付金(生活困窮者自立支援法第3条第3項に規定する生活困窮者住居確保給付金をいう。以下同じ。)の支給事務を実施するための細目を定めることにより、離職若しくは事業の廃止(以下「離職等」という。)又は個人の責めに帰すべき理由若しくは個人の都合によらない給与その他の業務上の収入を得る機会の減少(以下「やむを得ない休業等」という。)により経済的に困窮し、住居を喪失した者(以下「住居喪失者」という。)又は住居を喪失するおそれのある者(以下「住居喪失のおそれのある者」という。)に対し家賃相当分の住居確保給付金を支給することにより、これらの者の住居及び就労機会の確保に向けた支援を行うとともに、本人と同一の世帯に属する者の死亡又は本人若しくは同一世帯に属する者の離職、休業等により世帯収入が著しく減少(以下「死亡等」という。)して経済的に困窮した住居喪失者又は住居喪失のおそれのある者に対し転居費用相当分の住居確保給付金を支給することにより、これらの者の家計の改善に向けた支援を行うことを目的とする。
(1) 家賃補助 住居確保給付金のうち、家賃相当分の支給をいう。
(2) 転居費用補助 住居確保給付金のうち、転居費用相当分の支給をいう。
(3) 常用就職 生活困窮者自立支援法施行規則(平成27年厚生労働省令第16号。以下「法施行規則」という。)第10条第5号イに規定する期間の定めのない労働契約又は6月以上の労働契約による就職をいう。
(4) 住宅扶助基準に基づく額 「生活保護法による保護の実施要領について」(昭和38年4月1日社発第246号厚生省社会局長通知)第7―4―(1)―ア、第7―4―(1)―オに規定される額(床面積別の住宅扶助(家賃、間代等)の限度額を除く。)をいう。ただし、「生活保護法による保護実施要領の取扱いについて」(昭和38年4月1日社保第34号厚生省社会局保護課長通知)第7―56に基づく運用を行っている場合は、当該限度額(床面積別の住宅扶助(家賃、間代等)の限度額を除く。)をいう。
(6) 転居費用 第19条に規定する転居費用補助対象者が新たに賃借するために生じる転居先の住宅に係る初期費用(礼金、仲介手数料、家賃債務保証料及び住宅保険料)、転居先への家財の運搬費用、ハウスクリーニング等の原状回復費用(転居前の住宅に係る費用を含む。)、鍵交換費用等の合計額とする。ただし、転居先の住所が所在する市町村の住宅扶助基準額に基づく額に3を乗じて得た額を上限とする。
(7) 職業訓練受講給付金 職業訓練の実施等による特定求職者の就職の支援に関する法律(平成23年法律第47号)第7条第1項に規定する職業訓練受講給付金をいう。
(8) 不動産仲介業者等 不動産仲介業者、貸主又は貸主から委託を受けた事業者をいう。
(9) 公共職業安定所等 公共職業安定所又は職業安定法(昭和22年法律第141号)第4条第9項に規定する特定地方公共団体若しくは同条第10項に規定する職業紹介事業者であって地方公共団体の委託を受けて無料の職業紹介を行う者をいう。
(10) 経営相談先 商工会議所その他の経営に関する相談の相手方として区長が適当と認める公的機関をいう。
(11) 運送業者等 家財の運搬を行う運送業者、ハウスクリーニング等の原状回復を行う事業者その他転居に伴う作業等を行う事業者(不動産仲介業者等を除く。)をいう。
(12) 自立に向けた活動 法施行規則第3条第2号に該当する申請者のうち、給与以外の業務上の収入を得る機会の増加を図る取組を行うことが当該申請者の自立の促進に資すると区長が認める者が、経営相談先の助言を受けて作成した、自立に向けた活動計画に基づき取り組む活動をいう。
第2章 家賃補助
(家賃補助対象者)
第3条 家賃補助の対象となる者(以下「家賃補助対象者」という。)は、現に区内で住宅を賃借して居住し、又は新たに区内で住宅を賃借して居住しようとする者で、第7条の規定による家賃補助の申請を行う時点(以下「家賃補助申請日」という。)において次に掲げる要件の全てを満たす生活困窮者とする。
(1) 離職等又はやむを得ない休業等により経済的に困窮し、住居喪失者又は住居喪失のおそれのある者であること。
(2) 次に掲げる区分に応じて、それぞれに定める事由に該当すること。
ア 離職の場合又は事業を行う個人が当該事業を廃止した場合 家賃補助申請日において、離職した日又は事業を行う個人が当該事業を廃止した日(以下「離職等の日」という。)から起算して2年(当該期間に、疾病、負傷、育児その他区長がやむを得ないと認める事情により引き続き30日以上求職活動を行うことができなかった者については、当該事情により求職活動を行うことができなかった日数を2年に加算した期間(その期間が4年を超えるときは、4年))を経過していないこと。
イ やむを得ない休業等の場合 家賃補助申請日の属する月において、就業している個人の給与その他の業務上の収入を得る機会が当該個人の責めに帰すべき理由又は都合によらないで減少し、当該個人の就労の状況が離職の場合又は事業を行う個人が当該事業を廃止した場合と同等程度の状況にあること。
(3) 次に掲げる区分に応じて、それぞれに定める者であること。
ア 離職の場合又は事業を行う個人が当該事業を廃止した場合 離職等の日においてその属する世帯の生計を主として維持していた者
イ やむを得ない休業等の場合 家賃補助申請日の属する月においてその属する世帯の生計を主として維持している者
(4) 家賃補助申請日の属する月における収入(同一世帯に属する者がいる場合にあっては、その者の収入との合計額。以下「収入合計額」という。)が、基準額(特別区民税均等割が非課税となる者の収入額の1/12の額をいう。以下同じ。)に居住する賃貸住宅の家賃額を合算した額(以下「収入基準額」という。)以下の者又は収入合計額が収入基準額を超えている場合であっても、離職等、雇用保険の失業等給付の終了、収入の減少等により、家賃補助申請日の属する月の翌月から収入合計額が収入基準額以下になる者であること。
(5) 家賃補助申請日における申請者及び申請者と同一の世帯に属する者の所有する金融資産の合計額が基準額に6を乗じた金額(当該額が100万円を超える場合にあっては100万円)以下の者であること。
(6) 公共職業安定所等に求職の申込みをし、誠実かつ熱心に常用就職を目指した求職活動等を行う意思を有している者(以下「公共職業安定所等での求職活動を行う者」という。)であること。ただし、第2号イに掲げる要件を満たす者であって、自立に向けた活動を行うことが当該者の自立の促進に資すると区長が認めるもの(以下「自立に向けた活動を行う者」という。)は、家賃補助申請日の属する月から起算して3月(第14条の規定により支給期間を延長する場合であって、引き続き当該自立に向けた活動を行うことが当該者の自立の促進に資すると区長が認めるときは、6月)に限り、当該自立に向けた活動を行うことをもって、当該求職活動等に代えることができる。
(7) 地方自治体等が法令又は条例に基づき実施する住居を喪失した離職者等に対する類似の給付等を、申請者又は申請者と同一の世帯に属する者が受けていない者であること。
(8) 申請者又は申請者と同一の世帯に属する者が暴力団員による不当な行為の防止等に関する法律(平成3年法律第77号)第2条第6号に規定する暴力団員(以下「暴力団員」という。)でない者であること。
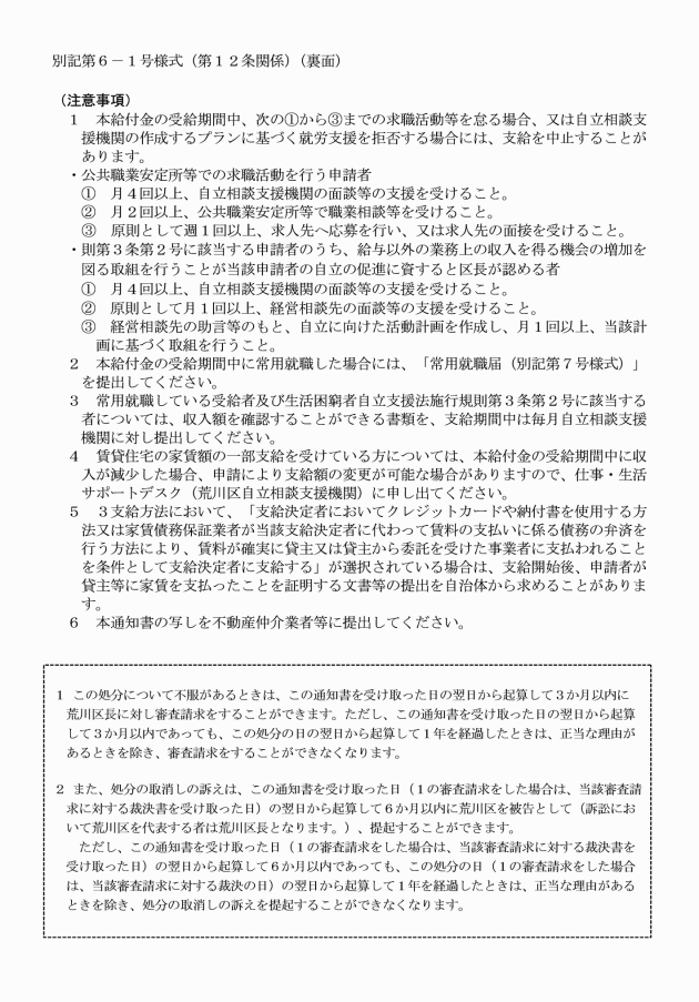
(1) 公共職業安定所等での求職活動を行う者 次に掲げる求職活動等
ア 月4回以上、自立相談支援機関の面談等の支援を受けること。
イ 月2回以上、公共職業安定所等の職業相談等を受けること。
ウ 原則として週1回以上、求人先へ応募を行い、又は求人先の面接を受けること。
(2) 自立に向けた活動を行う者 次に掲げる求職活動等
ア 月4回以上、自立相談支援機関の面談等の支援を受けること。
イ 原則として月1回以上、経営相談先の面談等の支援を受けること。
ウ 経営相談先の助言等のもと、自立に向けた活動計画を作成し、月1回以上、当該計画に基づく取組を行うこと。
2 前項のほか、家賃補助対象者は、実施要綱第10条第2項の規定により策定された支援プランに基づき、求職活動等を誠実かつ熱心に行わなければならない。
(家賃補助額、支給期間等)
第5条 家賃補助額、支給期間等については、次のとおりとする。
(1) 各月の家賃補助額は、家賃額の実額とする。ただし、家賃補助申請日の属する月における収入合計額が、基準額を超える場合については、次に掲げる式により算出される金額(住宅扶助基準に基づく額を上限とする。)を家賃補助額とする。この場合において、算出した額に100円未満の端数が生じたときは、その端数金額を切り上げるものとし、算出した額が100円未満であるときは、100円を家賃補助額とする。
支給額=家賃補助対象者が賃借する賃貸住宅の1月当たりの家賃額-(月の収入合計額-基準額)
(2) 支給期間は、3月とする。ただし、第14条の規定に基づき、3月ごとに支給期間を2回まで延長することができる。
(4) 支給方法は、家賃補助対象者を経ずに確実に不動産仲介業者等にわたる他の方法が確保できる場合を除き、原則として、区長から不動産仲介業者等の口座へ振り込むものとする。ただし、家賃補助対象者が次に定める方法により当該家賃補助対象者が居住する賃貸住宅の賃料を支払うこととなっている場合であって、区長が特に必要と認めるときは、この限りでない。
ア クレジットカードを使用する方法
イ 賃貸住宅の賃借人の委託を受けて当該賃借人の家賃の支払に係る債務を保証することを業として行う者が当該受給者に代わって当該債務の弁済をする方法
ウ 納付書により納付する方法
(5) 家賃補助は、申請月以降に支払うべき家賃に充てなければならない。
(面接相談)
第6条 区長は、家賃補助を要すると判断される者又は家賃補助対象者の要件に該当すると認められる者については、実施要綱第7条に定める自立相談支援事業を利用させ、実施要綱第8条から第10条までに定める面接相談及び支援プランの策定を行うものとする。
2 区長は、前項の面接相談に当たっては、次に掲げる事項について説明するとともに、必要に応じて雇用施策の詳細について公共職業安定所等での相談を助言する。
(1) 家賃補助の趣旨、概要、家賃補助対象者の要件、申請手続の手順等
(2) 雇用施策及び社会福祉協議会による貸付事業等の関係事業の概要
3 第1項の規定にかかわらず、区長は家賃補助が緊急に必要な場合には、実施要綱第7条第2項に定めるところにより、支援プランの策定を行う前に、この要綱の規定により家賃補助を行うことができる。
4 区長は、前項の規定により家賃補助を緊急に行った場合、実施要綱第7条第3項の定めにより荒川区生活困窮者自立支援調整会議設置要綱(平成27年4月1日付け27荒福福第50号)第1条に定める支援調整会議に報告し、支援プランを策定するものとする。
(家賃補助に係る申請手続)
第7条 家賃補助を受けようとする者(以下「家賃補助申請者」という。)は、生活困窮者住居確保給付金支給申請書(法施行規則第11条第1項1号の規定による支給)(法施行規則様式第一号。以下「家賃補助申請書」という。)及び住居確保給付金申請時確認書(法施行規則第11条第1項1号の規定による支給)(別記第1―1号様式。以下「家賃補助申請時確認書」という。)に次に掲げる書類を添えて、区長に提出しなければならない。
(1) 運転免許証、個人番号カード、住民基本台帳カード、一般旅券、身体障害者手帳、療育手帳、精神障害者保健福祉手帳、住民票、住民票記載事項証明書、戸籍謄本、戸籍全部事項証明書、在留カード等のいずれかの写し(個人番号カードにあっては、個人番号記載面が写っていないもの。)
(2) 家賃補助申請日から起算して過去2年(当該期間に、疾病、負傷、育児その他区長がやむを得ないと認める事情により引き続き30日以上求職活動を行うことができなかった者については、当該事情により引き続き30日以上求職活動を行うことができなかった日数を2年に加算した期間(その期間が4年を超えるときは、4年))以内に離職等又はやむを得ない休業等をしたことが確認できる書類(離職等をした日から起算して2年を経過している者については、疾病、負傷、育児その他区長がやむを得ないと認める事情に該当することの事実を証明することができる書類)の写し
(3) 家賃補助申請者及び家賃補助申請者と同一の世帯に属する者のうち、収入があるものについての家賃補助申請日が属する月の収入が確認できる書類の写し(第3条第4号の後段に該当する家賃補助申請者にあっては、家賃補助申請日の属する月の翌月から収入合計額が収入基準額以下になることが確認できる書類の写し)
(4) 家賃補助申請者及び家賃補助申請者と同一の世帯に属する者が家賃補助申請日において有している金融機関の口座の通帳等の写し
2 家賃補助申請者は、家賃補助申請時確認書に、公共職業安定所等での求職活動を行う者にあっては公共職業安定所等から付与された求職番号を、自立に向けた活動を行う者にあっては経営相談の申込みを行った経営相談先の名称を記載しなければならない。
(住居喪失者である家賃補助申請者に係る入居住宅の確保等)
第8条 住居喪失者である家賃補助申請者は、前条第4項の規定により交付された担当者押印済家賃補助申請書の写しを不動産仲介業者等に提示し、家賃補助決定等を条件として、当該業者等を介して、入居可能な住宅を確保しなければならない。
2 前項において住居喪失者である家賃補助申請者が確保する住宅は、住宅扶助基準に基づく額以下の家賃額の住宅に限るものとする。
3 不動産仲介業者等は、家賃補助申請者の入居希望の住宅が確定した後に、家賃補助申請者が持参した家賃補助に係る予定住宅通知書の用紙に必要事項を記載して、家賃補助申請者に交付する。
4 家賃補助申請者は、交付を受けた家賃補助に係る予定住宅通知書を区長に提出しなければならない。
(住居喪失のおそれのある家賃補助申請者に係る入居住宅の不動産仲介業者等の調整)
第9条 住居喪失のおそれのある家賃補助申請者は、第7条第4項の規定により交付された担当者押印済家賃補助申請書の写しを入居住宅の不動産仲介業者等に提示しなければならない。
2 不動産仲介業者等は、家賃補助申請者が持参した住宅状況通知書の用紙に必要事項を記載して、家賃補助申請者に交付する。
3 家賃補助申請者は、交付を受けた住宅状況通知書を区長に提出しなければならない。
(家賃補助申請書等の審査等)
第10条 区長は、前3条の規定により提出された家賃補助申請書、添付書類及び家賃補助に係る予定住宅通知書又は住宅状況通知書に基づき、家賃補助の可否を審査するものとする。
(住居喪失者である家賃補助申請者の賃貸借契約の締結等)
第11条 住居喪失者である家賃補助申請者は、家賃補助に係る予定住宅通知書を交付した不動産仲介業者等に対し、前条第2項の規定により交付された家賃補助対象者証明書を提示し、入居予定住宅の賃貸借契約を締結しなければならない。
2 住居喪失者である家賃補助申請者は、住宅入居日から7日以内に、住居確保報告書に必要事項を記入の上、賃貸住宅に係る賃貸借契約書の写し及び新住所が記載された住民票の写しを添付して、区長に提出しなければならない。
(家賃補助決定等)
第12条 区長は、前2条の規定に基づき提出された家賃補助申請書等の審査の結果、内容が適当であると認められるときは、家賃補助を決定し、家賃補助申請者に対し、住居確保給付金支給決定通知書(法施行規則第11条第1項1号の規定による支給)(別記第6―1号様式。以下「家賃補助決定通知書」という。)を交付する。この場合において、区長は、公共職業安定所等での求職活動を行う者にあっては常用就職届(別記第7号様式)の用紙、公共職業安定所等における職業相談を確認する書類及び受給中の求職活動等の状況を確認する書類を、自立に向けた活動を行う者にあっては自立に向けた活動計画を確認する書類及び当該計画に基づく取組の状況を確認する書類を交付するものとする。
3 区長は、必要に応じて、第1項の規定により家賃補助が決定された者(以下「家賃補助に係る受給決定者」という。)の住宅を訪問し、居住の実態を確認するものとする。
(常用就職届の提出及び就労収入の報告)
第13条 家賃補助に係る受給決定者は、常用就職が決定した場合には、区長に対して常用就職届を提出しなければならない。
2 前項の届出を行った者は、届出を行った月以降、区長に対し収入額を確認することができる書類を、支給期間中は毎月提出しなければならない。
3 家賃補助に係る受給決定者は、支給期間中、就労状況及び収入額を区長に報告しなければならない。
(1) 支給期間中に、家賃補助に係る受給決定者が常用就職できなかった場合で、かつ、第4条各項に規定する求職活動等要件を満たしている場合
(家賃補助額等の変更)
第15条 区長は、原則として、家賃補助期間中における支給額の変更は行わないものとする。ただし、次の各号のいずれかに該当する場合において、家賃補助に係る受給決定者から変更申請があった場合に限り、住宅扶助基準に基づく額の範囲内で家賃補助額の変更を行うものとする。
(1) 家賃補助を受けて賃借している住居の家賃が変更された場合
(2) 家賃の一部支給による支給の場合において、支給期間中に収入合計額が減少した結果、基準額を下回った場合
(3) 借主の責によらず転居せざるを得ない場合又は自立相談支援機関等の指導により同一の自治体内での転居が適当である場合
2 家賃補助額の変更を受けようとする家賃補助に係る受給決定者は、住居確保給付金変更支給申請書(法施行規則第11条第1項1号の規定による支給)(別記第11―1号様式。以下「家賃補助の変更支給申請書」という。)により、区長に申請しなければならない。
3 区長は、前項の申請があったときは、その内容を審査し、適当と認めるときは家賃補助額の変更を決定し、住居確保給付金変更支給決定通知書(法施行規則第11条第1項1号の規定による支給)(別記第12―1号様式。以下「家賃補助の変更支給決定通知書」という。)により当該申請を行った家賃補助に係る受給決定者に通知するものとする。
5 区長は、前項の規定による申請があった場合において、その内容を審査し、家賃補助の方法を変更する必要があると認めるときは、家賃補助の方法を変更し、家賃補助の変更支給決定通知書により家賃補助申請者に通知するものとする。
6 家賃補助に係る受給決定者(不動産仲介業者等の口座へ振り込む方法により家賃補助を受けている者に限る。)は、当該不動産仲介業者等の口座の変更があった場合は、家賃補助の変更支給申請書により区長に申請しなければならない。
7 区長は、前項の規定による申請があった場合において、その内容を審査し、家賃補助の振込先の口座を変更する必要があると認めるときは、家賃補助の振込先の口座を変更し、家賃補助の変更支給決定通知書により家賃補助申請者に通知するものとする。
(1) 第4条に規定する求職活動等要件を履行しない場合 速やかに支給を中止するものとする。
(2) 常用就職(家賃補助申請日から第12条第1項の規定による支給決定の日前までの間に決定した常用就職を含む。)その他の業務上の収入を得る機会の増加に伴い、その収入が収入基準額を超えた場合 収入基準額を超える収入が得られた月の支給分から支給を中止するものとする。ただし、収入基準額を超える収入が得られた月の支給分を支給した後に、当該事実を確認した場合は、速やかに支給を中止するものとする。
(4) 区長の承認を得ずに住宅から退去した場合(借り主の責によらず転居せざるを得ない場合又は自立相談支援機関等の指導により同自治体内での転居が適当である場合を除く。) 退去した日の属する月の翌月支給分から支給を中止するものとする。ただし、退去した日の属する月の翌月支給分を支給した後に、当該事実を確認した場合は、速やかに支給を中止するものとする。
(5) 虚偽の申請等不適正な受給に該当することが明らかになった場合 直ちに支給を中止するものとする。
(6) 拘禁刑以上の刑に処された場合 直ちに支給を中止するものとする。
(7) 家賃補助に係る受給決定者又は家賃補助に係る受給決定者と同一の世帯に属する者が暴力団員と判明した場合 直ちに支給を中止するものとする。
(8) 生活保護の受給を開始した場合 生活保護担当部局と調整の上、区長が適当と認める月の支給分から支給を中止するものとする。
(9) 次条第2項の規定により住居確保給付金の支給が中断された場合において、当該支給が中断された月から2年が経過した場合 当該支給が中断された月から2年が経過した月から支給を中止するものとする。
(10) 前各号のほか、家賃補助に係る受給決定者の死亡その他支給することができない事情が生じた場合 区長が適当と認める月の支給分から支給を中止するものとする。
(家賃補助の中断及び再開)
第17条 家賃補助に係る受給決定者は、住居確保給付金の受給中に疾病又は負傷により求職活動等を行うことが困難となったときは、住居確保給付金支給中断届(別記第14号様式)及び疾病又は負傷により求職活動が困難である旨を証明する医師の診断書等を区長に提出しなければならない。
3 前項の規定による交付を受けた家賃補助に係る受給決定者は、その中断の期間中、原則として毎月1回、その体調及び生活の状況を区長に報告しなければならない。
4 家賃補助に係る受給決定者は、疾病又は負傷からの回復により求職活動等を再開することが可能となった場合において、求職活動等を再開しようとするときは、住居確保給付金支給再開届(別記第16号様式)を区長に提出しなければならない。
(家賃補助に係る再支給)
第18条 区長は、従前の家賃補助終了後(過去に複数回の支給を受けている場合にあっては、直前の支給終了後)に、新たな解雇(過去に複数回解雇されている場合にあっては、直前の解雇。個人の責めに帰すべき重大な理由による解雇を除く。)その他事業主の都合による離職、廃業(個人の責めに帰すべき理由又は当該個人の都合によるものを除く。)による場合又は就業している個人の給与その他の業務上の収入を得る機会が当該個人の責めに帰すべき理由若しくは当該個人の都合によらない理由で減少した場合であって、従前の支給が終了した月の翌月から起算して1年を経過しているときは、第3条に規定する家賃補助対象者の要件に該当する者については、第5条に規定する家賃補助額、支給期間等により、家賃補助を再支給することができるものとする。
第3章 転居費用補助
(転居費用補助対象者)
第19条 転居費用補助の対象となる者(以下「転居費用補助対象者」という。)は、現に区内で住宅を賃借して居住している者若しくは持ち家で居住している者又は現に区内で居住している住居喪失者で、第22条の規定による転居費用補助申請を行う時点(以下「転居費用補助申請日」という。)において次に掲げる要件の全てを満たす生活困窮者とする。
(1) 死亡等により、収入(同一世帯に属する者がいる場合にあっては、その者の収入との合計額。以下「収入合計額」という。)が著しく減少し、経済的に困窮し、住居喪失者又は住居喪失のおそれのある者であること。
(2) 転居費用補助申請日の属する月において、収入合計額が著しく減少した月から2年以内であること。
(3) 転居費用補助申請日の属する月において、その属する世帯の生計を主として維持していること。
(4) 転居費用補助申請日の属する月における収入合計額が、収入基準額以下の者であること。
(5) 転居費用補助申請日における申請者及び申請者と同一の世帯に属する者の所有する金融資産の合計額が基準額に6を乗じた金額(当該額が100万円を超える場合にあっては、100万円)以下の者であること。
(6) 実施要綱に基づく家計改善支援事業(生活困窮者自立支援法第3条第5項に規定する生活困窮者家計改善支援事業をいう。以下同じ。)において、その家計の改善のために次に掲げるいずれかの事由により転居が必要であり、かつ、その費用の捻出が困難であると自立相談支援機関に認められること。
ア 転居に伴い申請者が賃借する住宅の1月当たりの家賃額が減少し(申請者が持家である住宅に居住している場合又は住居を持たない場合であって、その居住の維持又は確保に要する費用の月額よりも転居後に賃借する住宅の1月当たりの家賃額が減少する場合を含む。)、家計全体の支出の削減が見込まれること。
イ 転居に伴い申請者が賃借する住宅の1月当たりの家賃額が増加する(申請者が持家である住宅に居住している場合又は住居を持たない場合であって、その居住の維持又は確保に要する費用の月額よりも転居後に賃借する住宅の1月当たりの家賃額が増加する場合を含む。)が、転居に伴うその他の支出の削減により家計全体の支出の削減が見込まれること。
(7) 地方自治体等が法令又は条例に基づき実施する住居を喪失した離職者等に対する類似の給付等を、申請者又は申請者と同一の世帯に属する者が受けていないこと。
(8) 申請者又は申請者と同一の世帯に属する者が暴力団員でない者であること。
(転居費用補助額及び支給方法)
第20条 転居費用補助額及び支給方法については、次のとおりとする。
(1) 転居費用補助額は、転居費用の実額とする。
(2) 転居先の住宅に係る初期費用の支給方法は、転居費用補助対象者を経ずに確実に不動産仲介業者等にわたる他の方法が確保できる場合を除き、原則として、区長から不動産仲介業者等の口座へ振り込むものとする。ただし、転居費用補助対象者が次に定める方法により転居先の住宅に係る初期費用を支払うこととなっている場合であって、区長が特に必要と認めるときは、この限りでない。
ア クレジットカードを使用する方法
イ 納付書により納付する方法
(3) 転居費用(転居先の住宅に係る初期費用を除く。)の支給方法は、転居費用補助対象者を経ずに確実に運送業者等にわたる他の方法が確保できる場合を除き、原則として、区長から運送業者等の口座へ振り込むものとする。ただし、区長が特に必要と認めるときは、この限りでない。
(面接相談)
第21条 区長は、転居費用補助を要すると判断される者又は転居費用補助対象者の要件に該当すると認められる者については、実施要綱第7条に定める自立相談支援事業を利用させ、実施要綱第8条から第10条までに定める面接相談及び支援プランの策定を行うものとする。
2 区長は、前項の面接相談に当たっては、次に掲げる事項について説明するとともに、必要に応じて雇用施策の詳細について公共職業安定所等での相談を助言する。
(1) 転居費用補助の趣旨、概要、転居費用補助対象者の要件、申請手続の手順等
(2) 雇用施策及び社会福祉協議会による貸付事業等の関係事業の概要
3 区長は、転居費用補助の支給を受けようとする者について、本人の同意を得た上で、家計改善支援事業を利用し、自立相談支援機関に、転居が必要かどうか又はその費用の捻出が困難かどうかについて確認するものとする。
5 第1項の規定にかかわらず、区長は転居費用補助が緊急に必要な場合には、実施要綱第7条第2項に定めるところにより、支援プランの策定を行う前に、この要綱の規定により転居費用補助を行うことができる。
6 区長は、前項の規定により転居費用補助を緊急に行った場合は、実施要綱第7条第3項の定めにより荒川区生活困窮者自立支援調整会議設置要綱第1条に定める支援調整会議に報告し、支援プランを策定するものとする。
(転居費用補助に係る申請手続)
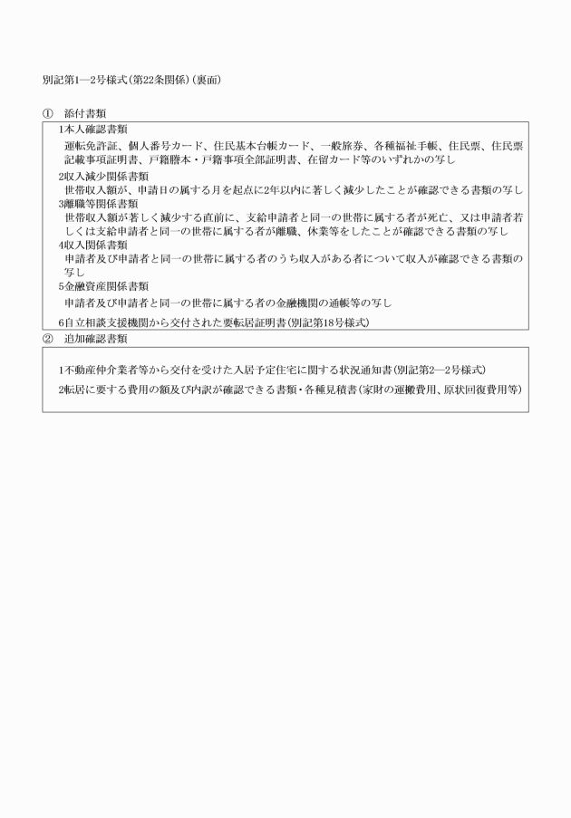
第22条 転居費用補助を受けようとする者(以下「転居費用補助申請者」という。)は、生活困窮者住居確保給付金支給申請書(法施行規則第11条第1項2号の規定による支給)(法施行規則様式第一号の2。以下「転居費用補助申請書」という。)及び住居確保給付金申請時確認書(法施行規則第11条第1項2号の規定による支給)(別記第1―2号様式。以下「転居費用補助申請時確認書」という。)に次に掲げる書類を添えて、区長に提出しなければならない。
(1) 運転免許証、個人番号カード、住民基本台帳カード、一般旅券、身体障害者手帳、療育手帳、精神障害者保健福祉手帳、住民票、住民票記載事項証明書、戸籍謄本、戸籍全部事項証明書、在留カード等のいずれかの写し(個人番号カードにあっては、個人番号記載面が写っていないもの。)
(2) 収入合計額が、転居費用補助申請日の属する月を起点に2年以内に著しく減少したことが確認できる書類の写し
(3) 世帯収入額が著しく減少する直前に、死亡等をしたことが確認できる書類の写し
(4) 転居費用補助申請者及び転居費用補助申請者と同一の世帯に属する者のうち、収入がある者についての転居費用補助申請日が属する月の収入が確認できる書類の写し
(5) 転居費用補助申請者及び転居費用補助申請者と同一の世帯に属する者が転居費用補助申請日において有している金融機関の口座の通帳等の写し
(6) 前条第4項の規定により交付された住居確保給付金要転居証明書
2 転居費用補助申請者は、転居費用補助申請時確認書に記載のある転居に要する費用の額及び内訳が確認できる書類並びに各種見積書を区長に、提出しなければならない。
(転居費用補助申請者に係る入居住宅の確保等)
第23条 転居費用補助申請者は、前条第4項の規定により交付された担当者押印済転居費用補助申請書の写しを不動産仲介業者等に提示し、転居費用補助決定等を条件として、当該業者等を介して、入居可能な住宅を確保しなければならない。
2 前項において転居費用補助申請者が確保する住宅は、自立相談支援機関が家計改善支援事業において示した家賃額以下の住宅に限るものとする。ただし、区長が必要と認める場合は、この限りでない。
3 転居費用申請者は、確保しようとする住居が家計改善支援事業において示された家賃額を超える場合は、区長に連絡しなければならない。この場合において、区長は、改めて家計全体の支出の削減が見込まれることを確認するものとする。
4 不動産仲介業者等は、申請者の入居希望の住宅が確定した後に、転居費用補助申請者が持参した転居費用補助に係る予定住宅通知書の用紙に必要事項を記載して、転居費用補助申請者に交付する。
5 転居費用補助申請者は、交付を受けた転居費用補助に係る予定住宅通知書を区長に提出しなければならない。
(転居費用補助申請書等の審査等)
第24条 区長は、前2条の規定により提出された転居費用補助申請書、添付書類及び転居費用補助に係る予定住宅通知書に基づき、転居費用補助の可否を審査するものとする。
2 前項の審査の結果、転居費用補助が適当でないと認めたときは、区長は、住居確保給付金の不支給を決定し、申請者に対して住居確保給付金不支給通知書を交付するものとする。
(転居費用補助に係る受給決定者の賃貸借契約の締結等)
第26条 転居費用補助が決定された者(以下「転居費用補助に係る受給決定者」という。)は、転居費用補助に係る予定住宅通知書を交付した不動産仲介業者等に対し、転居費用補助に係る決定通知書及び転居費用補助対象者証明書を提示し、入居予定住宅の賃貸借契約を締結しなければならない。
2 転居費用補助に係る受給決定者は、住宅入居日から7日以内に、住居確保報告書に必要事項を記入の上、賃貸住宅に係る賃貸借契約書の写し及び新住所が記載された住民票の写しを添付して、区長に提出しなければならない。
3 転居費用補助に係る受給決定者は、転居先の住宅に係る初期費用以外の転居費用(家財の運搬費用、原状回復費用等)の見積書等を提出している場合又は初期費用を受給者本人の口座へ支給した場合は、実際に支払った額を確認できる書類(領収証等)を区長に提出しなければならない。
(転居費用補助額等の変更)
第27条 区長は、原則として、転居費用補助額の変更は行わないものとする。ただし、実際の支出額が転居費用補助額を上回っていた場合において、転居費用補助額の上限額以内かつ支給対象経費であり、かつ、社会通念上妥当な範囲内であると区長が判断したときは、転居費用補助に係る受給決定者から変更申請があった場合に限り、住宅扶助基準に基づく額の範囲内で転居費用補助額の変更を行うものとする。
2 転居費用補助額の変更を受けようとする転居費用補助に係る受給決定者は、住居確保給付金変更支給申請書(法施行規則第11条第1項2号の規定による支給)(別記第11―2号様式。以下「転居費用補助に係る変更支給申請書」という。)により、区長に申請しなければならない。
3 区長は、前項の申請があったときは、その内容を審査し、適当と認めるときは転居費用補助額の変更を決定し、住居確保給付金変更支給決定通知書(法施行規則第11条第1項2号の規定による支給)(別記第13―2号様式。以下「転居費用補助に係る変更支給決定通知書」という。)により当該申請を行った転居費用補助に係る受給決定者に通知するものとする。
第4章 雑則
(不適正受給決定者の取扱い)
第29条 区長は、偽りその他不正の手段により受給を受けた者があるときは、生活困窮者自立支援法第18条第1項に定めるところにより、既に支給された給付の全額又は一部について徴収することができる。
2 区長は、犯罪性のある住居確保給付金の不適正受給事案については、警察等捜査機関に対する告発や捜査への協力を行い、厳正な対応を行うものとする。
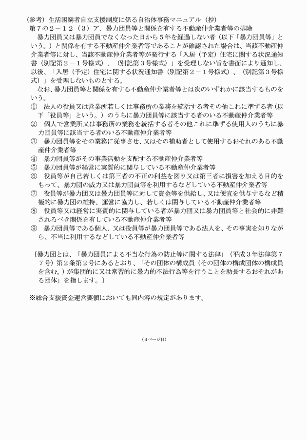
(暴力団員等と関係を有する不動産仲介業者等の排除)
第30条 区長は、暴力団員又は暴力団員でなくなった日から5年を経過しない者(以下「暴力団員等」という。)と関係を有する不動産仲介業者等が発行する予定住宅通知書又は住宅状況通知書を受理しないものとする。
2 前項の暴力団員等と関係を有する不動産仲介業者等とは、次のいずれかに該当するものとする。
(1) 法人の役員又は営業所若しくは事務所の業務を統括する者その他これに準ずる者(以下「役員等」という。)のうちに暴力団員等に該当する者のいる不動産仲介業者等
(2) 個人で営業所又は事務所の業務を統括する者その他これに準ずる使用人のうちに暴力団員等に該当する者のいる不動産仲介業者等
(3) 暴力団員等をその業務に従事させ、又はその補助者として使用するおそれのある不動産仲介業者等
(4) 暴力団員等がその事業活動を支配する不動産仲介業者等
(5) 暴力団員等が経営に実質的に関与している不動産仲介業者等
(6) 役員等が自己若しくは第三者の不正の利益を図り、又は第三者に損害を加える目的をもって、暴力団の威力又は暴力団員等を利用するなどしている不動産仲介業者等
(7) 役員等が暴力団又は暴力団員等に対して資金等を供給し、又は便宜を供与するなど積極的に暴力団の維持、運営に協力し、若しくは関与している不動産仲介業者等
(8) 役員等又は経営に実質的に関与している者が暴力団又は暴力団員等と社会的に非難されるべき関係を有している不動産仲介業者等
(9) 暴力団員等である個人、又は役員等が暴力団員等である法人を、その事実を知りながら、不当に利用するなどしている不動産仲介業者等
3 住居確保給付金の振込先である不動産仲介業者等が、暴力団員等と関係を有する不動産仲介業者等であることが確認された場合は、当該不動産仲介業者等が関わる給付の振込を中止するものとする。
(関係機関との連携)
第31条 区長は、支給対象者の状況等について情報共有する等、公共職業安定所等、社会福祉協議会等の関係機関との連携を緊密に行うとともに、不動産仲介業者等の理解と協力を得て、この事業を円滑に実施するよう努めるものとする。
2 前項の情報共有については、区長は、申請者等からの書面による同意を得るものとする。
3 区長は、受給決定者に対し、生活保護受給者等就労自立促進事業の積極的な利用による支援に努めるものとする。
(委任)
第32条 この要綱に定めるもののほか、この事業の実施に関し必要な事項は、福祉部長が別に定める。
附則
次の各号に掲げる区分に応じ、常用就職に向けて当該各号に定める求職活動等を誠実かつ熱心に行わなければならない。 (1) 公共職業安定所等での求職活動を行う者 次に掲げる求職活動等 ア 月4回以上、自立相談支援機関の面談等の支援を受けること。 イ 月2回以上、公共職業安定所等の職業相談等を受けること。 ウ 原則として週1回以上、求人先へ応募を行い、又は求人先の面接を受けること。 | 月1回以上、自立相談支援機関の面談等の支援を受けなければならない。 |
3 区長は、住居確保給付金の支給を受けた者であって、その支給終了後に、令和3年2月1日から令和5年3月31日までの間に申請をしたもの(第19条第1項に規定する者を除く。)が、第3条に掲げる要件の全てを満たす生活困窮者であるときは、第19条第1項の規定による再支給の例により、再支給することができるものとする。ただし、この場合における再支給の支給期間は、第5条第2号ただし書の規定にかかわらず、支給期間の延長をすることができないものとする。
附則(平成28年3月31日27荒福福第3093号)
この要綱は平成28年4月1日から施行する。
附則(平成28年4月1日28荒福福第225号)
この要綱は平成28年4月1日以降の当初申請者に対して適用する。
附則
1 この要綱は、令和3年4月1日から施行する。
2 この要綱の施行の際現にある改正前の様式により調製した用紙は、当分の間、所要の修正を加え使用することができる。
附則
1 この要綱は、令和5年4月1日から施行する。
2 区長は、最後に住居確保給付金の支給を申請した日が令和6年3月31日以前であって、当該申請に係る支給が終了した後に、当該申請者が新たな解雇(過去に複数回解雇されている場合にあっては、直前の解雇。個人の責めに帰すべき理由による解雇を除く。)その他事業主の都合による離職により再支給の申請をする場合は、第19条の規定にかかわらず、住居確保給付金を再支給することができるものとする。
3 この要綱の施行の際現にある改正前の様式により調製した用紙は、当分の間、所要の修正を加え使用することができる。
附則
1 この要綱は、令和6年12月2日から施行する。
2 この要綱の施行の際現にあるこの要綱による改正前の様式により調製した用紙は、この要綱の施行後においても当分の間、所要の修正を加え使用することができる。
附則
1 第16条第1項第6号の改正は、令和7年6月1日から施行する。
2 この要綱の施行の際現にあるこの要綱による改正前の様式により調製した用紙は、この要綱の施行後においても当分の間、所要の修正を加え使用することができる。











































